ไตรแอกและเอสซีอาร์ ตอนที่ 1
ไตรแอกและเอสซีอาร์เป็นอุปกรณ์ที่ถูกสร้างขึ้นมาเพื่อใช้ทำหน้าที่ เป็นโซลิดสเตตสวิตช์ซึ่งสามารถนำไปใช้ในการควบ คุม การ จ่ายกำลังไฟให้แก่อุปกรณ์หรือวงจรได้ทั้งแบบ ไฟสลับและไฟตรง ในบทความนี้จะได้กล่าวถึง การทำงานภายในและการนำไปใช้งานในรูปแบบต่าง ๆ
รูปที่ 1 ก. สัญลักษณ์ 1 ข. วงจรเสมือน 1 ค. ตัวอย่างการใช้เอสซีอาร์จ่ายไฟตรงให้ โหลด
ทั้งเอสซีอาร์และไตรแอกเป็นอุปกรณ์ที่เรียกรวม ๆ ว่าไทริสเตอร์ (thyristor) เอสซีอาร์เป็น คำย่อมาจากคำว่า Silicon Controlled ภายในของเอสซีอาร์ประกอบด้วย ชั้นของสารกึ่งตัวนำ 4 ชั้นที่ประกบตอดกันอยู่ (PNPN) โดยสัญลักษณ์ที่ใช้และวงจรเสมือนภายใน ได้แสดงไว้ในรูปที่ 1 ก. และ 1 ข. ตามลำดับ ในวงจรเสมือนนี้จะเห็นได้ ว่า ประกอบขึ้นด้วยทรานซิสเตอร์ 2 ตัว Q1 เป็นแบบ NPN ที่รับการแสเบสจากคอลเล คเตอร์ของ Q2 ที่ เป็น PNP ในทำนองเดียวกัน Q2 ก็รับกระแสเบสมาจากคอลเลคเตอร์ของ Q1 เช่นกัน ส่วนหลักการทำงานที่ทำให้เอสซีอาร์ สามารถทำ หน้าที่เป็นสวิตช์ได้นั้นจะขอกล่าวถึงในภายหลัง
ในรูปที่ 1 ค. แสดงถึงวงจรแบบพื้นฐานในการใช้งานของเอสซีอาร์ เพื่อให้ทำหน้าที่เป็นสวิตช์ควบคุม กำลังไฟ ตรงที่จะป้อนให้แก่โหลด การทำงานของวงจรเป็นดังนี้ เมื่อป้อนไฟให้แก่เอสซีอา ร์โดยปิดวงจรสวิตช์ S1 เอสซีอาร์จะยังไม่ทำงาน คือจะยังไม่ยอมให้กระแสไหลผ่านตัวมัน เนื่องจากยังไม่มีสัญญาณ ทริกเกอร์เพื่อไปกระตุ้นที่ขาเกต
ขอให้ย้อนกลับไปดูวงจรในรูป 1 ข. ขาเบสของ Q1 จะต่ออยู่กับขาแคโทรภายนอก โดยมี R1 และ R2 ต่อ อนุกรมอยู่ ดังนั้น Q1 จึงยังไม่ทำงาน เนื่องจากยังไม่มีกระแสเบส ซึ่งเป็นผลทำให้ Q2 ไม่ทำงานด้วย จะมีก็แต่ กระแสรั่วไหลเกิดขึ้นเพียงเล็กน้อย ระหว่างขั้วแอโนดและแคโทด การที่จะทำให้เอสซีอาร์เกิดการนำกระแสขึ้นได้นั้น สามารถทำได้ โดยการป้อนกระแสบวกให้แก่เกต นั่นคือทำการปิดวงจรสวิตช์ S2 ในวงจรรูปที่ 1 ค. จะทำให้เอสซีอาร์นำกระแสในทันที
การที่จะทำให้เอสซีอาร์นำกระแสได้นั้น ค่ากระแสที่ป้อนให้แก่ขาเกตต้องมากพอ ที่จะทำให้ทรานซิสเตอร์ Q1 ทำงาน เมื่อเป็นเช่น นั้นก็จะเป็นการป้อนกระแสให้แก่ขาเบสของ Q2 ทำให้ Q2 ทำงานเช่นกัน ในทำนองเดียว กัน Q2 ก็จะ ป้อนกระแสกลับมาให้แก่ขาเบสของ Q1 จึงเกิด เป็นการป้อนกระแสกลับไปกลับมาทำให้ Q1 และ Q2 ทำงานต่อไปได้เรื่อย ๆ
หลังจากที่เอสซีอาร์เริ่มทำงานแล้วนั่นคือ การยอมให้ กระแสไหลผ่านตัวมันเอสซีอา ร์นั้น ก็จะสามารถคงสภาพการทำงานอยู่เช่นนั้นได้ แม้ว่าจะหยุด การป้อนกระแสให้แก่ขาเกต แล้วก็ตาม ทั้งนี้เนื่องจากการ ป้อนกระแสกลับไปกลับมาระหว่าง Q1 และ Q2 ดังกล่าวข้างต้น ดังนั้น กระแสที่ป้อนให้แก่ขาเกตนั้น จึงเป็นเพียงพัลส์ที่ไปกระตุ้นให้เอสซีอาร์เกิดการทำงาน ขึ้น และ คงสภาพการทำงานเช่นนั้นต่อไป
ตารางที่ 1 แสดง คุณสมบัติที่สำคัของเอสซีอาร์ที่นิยมใช้
R1 และ R2 ที่ต่อในวงจรในรูปที่ 1 ข. นั้น เป็นตัวที่ทำ ให้ไม่สามารถที่จะทำการหยุดการทำงานของเอสซีอาร์นี้ลงได้ แม้ว่าจะให้ไบแอสกลับแก่ขาเกตและแคโทด ก็ตาม
การหยุดการทำงานของเอสซีอาร์นี้จะทำได้ เพียงทางเดียวเท่านั้น คือลดค่ากระแสที่ไหลผ่านแอโนดลง จนต่ำกว่าค่าที่เรียกว่า กระแสโฮลดิ้ง (holding current) หรือเรียกว่า Ih และในกรณีที่เอสซีอาร์ถูกใช้งานโดยการป้อนกระแสสลับผ่านตัวมัน การหยุดทำงาน ของมันจะเกิดขึ้นโดยอัตโนมัติ เมื่อค่าแรงดันไฟสลับที่ให้นั้นใกล้กับ จุดที่เรียกว่า "จุดตัดศูนย์" (Zero-crossing point) ซึ่งจะเกิดขึ้นทุก ๆ ครึ่ง คาบเวลาของสัญญาณไฟสลับที่ให้แก่วงจรนั้น
การทำงานของเอสซีอาร์ดังกล่าวข้างต้นเป็นเพียงโดยทฤษฎีเท่านั้น แต่ในทา ปฏิบัติแล้วบางครั้งเอสซีอา ร์จะมีการทำงานผิดพลาดเกิดขึ้น นั่นคือ แม้ว่าจะไม่ได้ป้อนสัญญาณทริก ให้แก่ขาเกตเอสซีอาร์ก็เกิดการนำกระแสขึ้นระหว่างแอโนดและเกตของเอสซีอาร์นั่นเอง
ในกรณีที่แรงดันที่ให้แก่แอโนดนั้นมี การเพิ่มขึ้นอย่างรวดเร็วมาก ๆ ความ จุไฟฟ้าดังกล่าวข้างต้น จะเป็นตัวส่งผ่านสัญญาณบางส่วนของการเพิ่มขึ้นของแรงดัน นั้นให้แก่เกตภายใน ซึ่งจะเป็นตัวทริกให้เอสซีอาร์นั้นเกิดการนำ กระแสขึ้นได้ ปรากฏการณ์นี้ทางเทคนิคจะเรียกว่า rate effect โดยปกติปรากฏการณ์ นี้จะเกิดขึ้นเนื่องจากมีทรานเซี้ยนต์ขึ้นในแหล่งจ่าย ทรานเซี้ยนต์ที่ว่านี้ก็คือการที่แหล่งจ่ายนั้นเกิดมีพัลส์ขนาดสูงเกิดขึ้น เป็นช่วงบางขณะ ปัญหาที่เกิดขึ้นนี้สามารถแก้ไขได้โดยการใช้ตัวต้านทานและตัวเก็บ ประจุมาต่อ เป็นวงจรกรองความถี่สูงผ่าน คร่อมระหว่างขาแอโนดและแคโทด
สิ่งที่กล่าวมาข้างตันเป็นเพียงหลัก การทำงานพื้นฐานของเอสซีอา ร์ ซึ่งจะเห็นได้ว่า เป็นอุปกรณ์ ที่สามารถนำไปใช้งานได้อย่างง่าย ๆ แต่ข้อสำคัญ คือการเลือกใช้เอสซีอาร์ ให้เหมาะกับ งานที่ต้องการซึ่งจะพบว่าในการเลือกใช้เอสซีอาร์แต่ละเบอร์นั้น ขึ้นอยู่กับคุณสมบัติเฉพาะของแต่ละ เบอร์ เช่นค่าแรงดันและกระแสสูงสุดที่จะทนได้ ค่าความไวของเกตและค่ากระแสโฮลดิ้ง ในตารางที่ 1 ได้แสดงถึงคุณสมบัติต่าง ๆ เหล่า นี้ของเอสซีอาร์เบอร์ ต่าง ๆ ที่นิยมใช้ โดย PIV คือค่าแรงดันสูงสุดที่จะทนได้, Vgt / Igt คือแรงดัน / กระแสที่ใช้ในการทริกที่เกตและ Ih คือกระแสโฮลดิ้ง
ตัวอย่างการใช้งานพื้น ฐานของเอสซีอาร์ ใน การควบคุมระบบไฟตรง
เอสซีอาร์นี้ สามารถนำไปใช้ในการควบคุมระบบไฟได้ทั้งแบบไฟสลับและไฟตรง ก่อนอื่นเราจะ มาดูกันในตัวอย่างง่าย ๆ ที่ควบคุมไฟตรงมีอยู่ 2 วิธี ในการใช้งานเอสซีอาร์ เพื่อการควบคุมการจ่ายไฟให้แก่โหลด โดยใช้สวิตช์กดเป็นตัวควบคุม ดังแสดงไว้ในรูปที่ 2 โหลดในที่นี้เป็นหลอดไฟ 12 โวลต์ ทั้วไป จากวงจรทั้งสองนี้ เอสซีอาร์จะเริ่มทำงาน เมื่อสวิตช์ S1 ถูกกด ลง (กดแล้ว ปล่อย) ดังนั้น จะเป็นการป้อนกระแสให้แก่เกตโดยผ่าน R1 เพื่อทำให้เอสซีอาร์เริ่มทำงาน ทั้ง สองวงจรนี้ มีการต่อขาเกตเข้ากับแคโทด โดยผ่าน R2 เพื่อปรับปรุงให้วงจรมีความเสถียรมาก ขึ้น
รูปที่ 2 แสดง ตัวอย่างการใช้งานของเอสซีอาร์ โดยมีสวิตช์เปิดและแยกกัน
เนื่องจากเมื่อเอสซีอาร์เริ่มทำงานแล้ว ทางเดียวเท่านั้นที่จะหยุดการทำงานลง ได้ ก็โดยการลดค่ากระแสแอโนดให้ต่ำกว่าค่า Ih ของมัน แม้จะเป็นเพียงช่วงเวลาสั้น ๆ ก็พอ ดังนั้น จากรูปที่ 2 ก. เอสซีอาร์จะหยุดการทำงานก็ต่อเมื่อสวิตช์ S2 ถูกเปิด วงจรออกชั่วขณะหนึ่ง ส่วนในรูปที่ 2 ข. สามารถทำได้โดยปิดวงจรสวิตช์ S2 ซึ่งเป็นการทำให้แอโนดและแคโทดถูกต่อ เข้าด้วยกันในชั่วขณะหนนึ่ง ก็จะทำให้เอสซีอาร์หยุดการทำงานได้เช่นกัน
รูปที่ 3 การหยุด การทำงานของเอสซีอาร์โดย ใช้ตัวเก็บประจุ C1
วงจรในรูปที่ 3 ได้แสดงถึงอีกวิธีหนึ่ง ที่จะทำให้เอสซีอาร์หยุดทำงานลง ได้ ตัว เก็บประจุ C1 จะถูก ประจุให้มีแรงดันคร่อมตัวมัน มีค่าเท่ากับแรงดันที่ให้ โดยกระแสที่ผ่านความต้านทาน R3 และ เมื่อเวลาต่อมาสวิตช์ S2 ถูกเปิดวงจรลง ซึ่งจะเป็นการดึงแรงดันที่ขั้วบวกของ C1 ให้เป็น กราวด์ เมื่อเป็นเช่นนั้น อีกขั้วหนึ่งของ C1 ก็จะมีแรงดันเป็นลบในทันที และขั้วด้าน นี้ได้ถูกต่ออยู่กับขาแอโนดของเอสซีอาร์ จึงทำให้แรงดันที่ขาแอโนดเป็นลบในชั่ว ขณะหนึ่งจนกว่า C1 จะคาย ประจุออกหมด ซึ่งในช่วงเวลานี้จะเป็นการไบแอสกลับให้แก่เอสซีอาร์ ทำให้เอสซีอาร์นี้หยุดทำงานลงได้ ช่วงเวลาที่มีการไบแอสกลับจะประมาณ 2 - 3 x 10 - 6 วินาที ซึ่งก็เพียงพอที่จะทำให้เกิดการหยุดทำงานขึ้นได้แต่ข้อควรระวังคือ C1 ที่ใช้ นั้นจะต้องเป็นตัวเก็บประจุแบบที่ไม่มีขั้วเท่านั้น
รูปที่ 4 วงจรที่ ดัดแปลงจากรูปที่ 3 โดยใช้ SCR2 แทนตำแหน่งสวิตช์ S2
การออกแบบวงจรที่ใช้ตัวเก็บประจุเป็น ตัวช่วยในการหยุดการทำงานของเอสซีอาร์นี้ สามาถทำ ได้อีกวิธีหนึ่งดังแสดงวงจรไว้ในรูปที่ 4 ขอให้ สังเกตว่า ใช้ SCR2 แทน สวิตช์ S2 เมื่อ เทียบกับในรูปที่ 3 โดย SCR1 จะหยุดการทำงานในทันที ที่ SCR2 เริ่ม ทำงานโดยใช้สวิตช์ S2 และ SCR2 นี้จะ หยุดทำงานหลังจากที่สวิตช์ S2 ถูกปล่อยออก เนื่องจากว่า กระแสแอโนดที่ให้แก่ SCR2 โดย ผ่าน R3 นั้นมี ค่าต่ำกว่ากระแสโฮลดิ้งของมัน
รูปที่ 5 วงจรฟลิปฟลอป โดยใช้เอสซีอาร์
ในรูปที่ 5 เป็นการดัดแปลงวงจรมาจากรูปที่ 4 โดยให้ทำ หน้าที่เป็นวงจรฟลิปฟลอปในการขับหลอดไฟ 2 ดวง โดยมีการทำงานดังนี้ สมมติว่า SCR1 กำลังทำงานอยู่ SCR2 จะไม่ทำงาน ดังนั้น C1 จะถูกประจุจนเต็มโดยผ่านหลอดไฟ L2 ซึ่งต่อ อยู่กับไฟบวก
สถานะของการทำงานของวงจรจะถูกเปลี่ยน ไปเมื่อสวิตช์ S2 ถูกกดลง โดย SCR2 จะทำ งานส่วน SCR1 จะ หยุดทำงาน เนื่องจากผลของตัวเก็บประจุที่ต่ออยู่ที่ขาแอโนดนั่นเอง ในขณะเดียวกัน C1 จะถูกประจุใหม่ให้เต็มโดย ผ่านหลอดไฟ L1 และ เมื่อกดสวิตช์ S1 การ ทำงานจะถูกกลับมาเป็นเดิมอีกโดย SCR2 จะ หยุดทำงาน เนื่องจากผลของ C1 เช่นกัน
รูปที่ 6 การใช้เอสซีอาร์ ในการควบคุม การทำงานของบัซเซอร์ โดยจะทำงานเฉพาะในช่วงที่กดสวิตช์ S1 เท่านั้น
นอกจาการใช้เอสซีอาร์ในการควบคุมทำงานของโหลดที่เป็นหลอดไฟดัง ตัวอย่างที่ได้อธิบายไปแล้วข้างต้นเรายังสามารถนำมาใช้ ในการควบคุม การทำงานของอุปกรณ์ ประเภทอื่น เช่นดังตัวอย่างในรูปที่ 6 โดยโหลดในที่นี้จะเปลี่ยนเป็นบัซเซอร์ หรืออาจจะเป็นวงจรอะไรก็ได้ ที่มีลักษณะ ของการตัดการทำงานภายในตัวเองอยู่ตลอดเวลาเช่นกระดิ่งไฟฟ้า เป็นต้น วงจรเหล่านี้จะทำงานเฉพาะ ในช่วงที่มีการกดสวิตช์ S1 เท่า นั้น
จุดสังเกตอยู่ที่ว่าโหลดประเภทนี้จะทำ หน้าที่เหมือนกับมีสวิตช์ที่มีการเปิด / ปิดวงจรให้ตัวมันเองอยู่ตลอดเวลาดัง นั้น เมื่อ ต่อโหลดประเภทนี้ลงไปในวงจรดังรูปที่ 6 แล้ว วงจรจะไม่สามารถคงสภาพการทำงานเรื่อย ๆ ไปได้อย่างปกติทั่วไป โดยจะมีการทำงานก็เฉพาะในช่วงที่มีการกดสวิตช์ S1 เท่า นั้น และ เนื่องจากโหลดชนิดนี้มีลักษณะ เป็นตัวเหนี่ยวนำไฟฟ้า ดังนั้น จึงจำเป็นจะ ต้องต่อไดโอด D1 คร่อม ตัวมันอยู่ เพื่อลดแรงดันย้อนกลับที่เกิดขึ้น
รูปที่ 7 วงจรที่ ดัดแปลงมาจากรูปที่ 6 ให้สามารถคงสภาพการทำงานอยู่ได้ โดยใช้กระแสที่ไหลผ่านความต้านทาน R3
วงจรนี้สามารถดัดแปลงให้มีความสามารถ ในการคงสภาพการทำงานได้เหมือนเดิม โดยต่อความต้านทาน 470 โอห์ม ขนานกับโหลดดังในวงจรรูปที่ 7 ที่เป็นเช่นนี้ก็เพราะ กระแสแอโนดไม่ ได้หยุดไหล ในขณะที่มีการตัดการทำงานภายในของโหลดประเภทนี้ แต่จะมีปริมาณ กระแสขนาดหนึ่ง ที่ไหลต่อเนื่องอยู่ตลอดเวลาโดยผ่านความต้านทาน R3 ที่ใส่เพิ่มลงไป ดังนั้น เมื่อกดสวิตช์ S1 แล้ว วงจรจะคงสภาพ การทำงานอยู่เช่นนี้ต่อไปเรื่อย ๆ จนกว่าจะกดสวิตช์ S2 ซึ่งเป็ฯ การเปิดวงจรของส่วนกระแสที่ไหลผ่าน R3 การทำ งานจึงหยุดลงได้
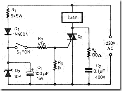
รูปที่ 8 วงจรที่ แสดงให้เห็นถึงผลของ rate - effect ที่ทำให้เอสซีอาร์ เกิดการทำงานขึ้นได้เอง โดยไม่มีสัญญาณทริกที่ขาเกต
วงจรสุดท้ายของการยกตัวอย่างใช้เอสซีอาร์ ในการควบคุม ระบบไฟตรงได้แสดงไว้ในรูปที่ 8 เป็นวงจรที่แสดงถึงผลของ rate - effect ที่ทำให้เอสซีอาร์เกิดการทำงาน ขึ้นได้เอง ในขณะที่ไม่มีการป้อนสัญญาณทริกเกอร์ให้แก่เกต
ในวงจรนี้กำหนดให้เอสซีอาร์ทำหน้าที่เป็น ตัวจ่ายให้แก่โหลดที่เป็นหลอดไฟขนาด 3 โวลต์ที่ต่ออยู่ที่ขาแอโนด โดยมีแหล่งจ่ายแรงดันขนาด 4.5 โวลต์ ผ่านสวิตช์ S1
ขอให้สังเกตว่าแหล่งจ่ายนี้ได้ถูก กำหนดให้จ่ายกระแสให้แก่กระดิ่งไฟฟ้าขนาด 4.5 โวลต์ด้วย โดยผ่านสวิตช์ S3 กระดิ่งไฟฟ้านี้เป็นตัวสร้างหรือทำให้เกิดทรานเซี้ยนต์ ขึ้นในสายของ แหล่งจ่ายซึ่งก็จะส่งผลไปยังแอโนดของเอสซีอาร์ด้วย ผลของทรานเซี้ยนต์ที่เกิดขึ้นนี้จะมีผลทำให้เอสซีอาร์เกิดการนำ กระแสขึ้นได้แม้ในขณะที่ไม่มีสัญญาณทริกให้แก่ เกต
ทรานเชี้ยนต์ที่ทำให้เกิด rate - effect นี้จะต้องมีค่าอัตราการเพิ่มของแรงดัน (rate - of - rise value) ประมาณ อย่างน้อย 20 โวลต์ / ไมโครวินาทีการแก้ความผิดพลาด ที่เกิดขึ้นนี้ สามารถใช้ R2 และ C1 ซึ่งต่ออยู่ในวงจรดังรูป โดยมีสวิตช์ S2 ควบ คุม
การแสดงให้เห็นถึงผลของ rate - effect นี้สามารถทำได้โดยเปิดวงจรสวิตช์ S2 ปิดวงจรสวิตช์ S1 จะเห็นว่าเอสซีอาร์จะยังไม่ทำงาน แต่เมื่อกดสวิตช์ S3 เพื่อจ่ายกระแสให้แก่ กระดิ่ง เมื่อกระดิ่งไฟฟ้าทำงานผลก็คือ เอสซีอาร์จะ เริ่มทำงานด้วย และหลอดไฟจะติดสว่าง ซึ่งเป็นผลเนื่องจาก ทรานเซี้นนต์ที่สา มารถทริกให้เอสซีอา ร์ เกิดการทำงานและจะคงสภาพการทำงานอยู่เช่นนี้ แม้จะปล่อยสวิตช์ S3 แล้วก็ตาม
ต่อไปขอให้ลองดูอีกครั้งหนึ่งโดยปิด สวิตช์ S2 และ S1 แล้วกดสวิตช์ S3 เพื่อ ให้กระดิ่งไฟฟ้าทำงานขึ้นนั้น จะเห็นได้ว่า เอสซีอาร์ไม่ เกิดการทำงานขึ้นอย่างใน การทดสอบครั้งแรก เนื่องจากผลของความต้าน ทานของโหลด คือหลอดไฟรวมกับ R2 และ C1 จะทำหน้าที่เป็นวงจรลดอัตราการเพิ่ม ของแรงดันที่แอโนด เนื่องจากทรานเซี้ยนต์ที่เกิดขึ้น จึงเป็นการป้องกันไม่ให้เอสซีอาร์เกิดการทำงาน ผิดพลาด
ตัวอย่างการใช้งานพื้น ฐานของเอสซีอาร์ใน การควบคุมระบบไฟสลับ
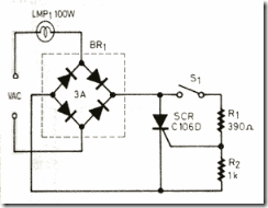
รูปที่ 9 การใช้เอสซีอาร์ในการควบคุม ระบบไฟสลับ เพื่อใช้ขับโหลดในลักษณะครึ่งคลื่น
ในรูปที่ 9 เป็นวงจรจ่ายแรงดันแบบครึ่งคลื่น เพื่อใช้ขับ โหลดที่เป็นหลอดไฟขนาด 100 วัตต์ โดยใช้ไฟย้าน เมื่อสวิตช์ S1 เปิดออก จะไม่มีสัญญาณทริกให้แก่เกต ดังนั้นเอสซีอาร์และหลอดไฟจะไม่ทำงาน แต่เมื่อสวิตช์ S1 ถูกปิดลงในช่วงของครึ่งรูปคลื่นทางลบ เอสซีอาร์จะถูกไบแอสก ลับ และ สัญญาณที่จะไปทริกที่เกตุถูกกั้นไว้โดยไดโอด D1 ดังนั้นเอสซีอาร์จะไม่ทำงาน ส่วนในช่วงครึ่งรูปคลื่นทางบวก เอสซีอาร์และ D1 จะถูกไบแอสตรง ดังนั้น วงจรทั้งหมดจะ ทำงาน
แต่ก็ให้สังเกตว่าหลังจากที่เอสซีอาร์ทำงานได้เพียง ชั่วขณะหนึ่ง แรงดันที่ขาแอโนดจะตกลงใกล้ศูนย์ นั่นคือไฟสลับกำลังจะเปลี่ยนเป็นครึ่ง รูปคลื่นทางลบอีกครั้งหนึ่ง ซึ่งเป็นการหยุดการทริกที่เกต เนื่องจากแรงดันที่เกตมีค่าต่ำเกินไปที่จะทริก ได้ แต่เอสซีอาร์ก็จะยังคง สภาพการทำงานต่อไป จนกระทั่งกระแสแอโนดมีค่าต่ำกว่ากระแสโฮลดิ้งของมัน หลังจากนั้นเอสซีอาร์จะหยุดทำงาน และจะเริ่มทำงานใหม่ ในช่วงจังหวะ ของครึ่งรูปคลื่นทางบวกลูกต่อไป และเป็นเช่นนี้ต่อไปเรื่อย ๆ จะ เห็นได้ว่าโหลดจะขับให้ทำงานเพียงครั้งรูปคลื่นเท่านั้น
การใช้เอสซีอาร์ในการควบคุมระบบไฟบ้านหรือไฟสลับนี้ สามารถนำไปใช้ ขับโหลดในลักษณะเต็มรูปคลื่นได้เช่นกันดังวงจรในรูปที่ 10 และ 11 ซึ่งทำได้ 2 วิธีด้วย กัน ใน วงจรดังกล่าวจะเห็นได้ว่าไฟสลับได้ถูกเปลี่ยนให้เป็นไฟตรงแบบเต็มคลื่นที่ ไม่เรียบโดยใช้ไดโอด 4 ตัวต่อเป็นวงจรเรียงกระแสแบบบริดจ์ และนำไฟตรงที่ได้นี้ป้อนให้แก่เอสซีอาร์ เมื่อสวิตช์ S1 เปิดวงจรเอสซีอาร์จะไม่ทำงาน ดังนั้นจะไม่มีกระแสไหลผ่านวงจรบริดจ์ และโหลดแต่เมื่อ S1 ถูกปิด วงจรลง เอสซีอาร์ก็ จะถูกกระตุ้นให้ทำงาน เมื่อช่วงครึ่งรูปคลื่นแรกของไฟตรงที่ได้นั้นเข้ามา ในลักษณะนี้ โหลดจะถูกขับด้วยลักษณะเต็มรูปคลื่น
รูปที่ 10 การใช้เอสซีอาร์เพื่อควบคุม ระบบไฟสลับ และขับโหลดในลักษณะเต็มคลื่น
ในรูปที่ 10 จะเห็นว่า โหลดถูกนำไปต่ออยู่ ด้านที่เป็นไฟตรงของวงจรบริดจ์ และมีฟิวส์ต่อ อยู่ด้านที่เป็นไฟสลับเพื่อป้องกันการลัดวงจรที่อาจจะเกิดขึ้นได้ในวงจรนั้น แต่ในรูปที่ 11 โหลดจะถูกนำไปต่ออยู่ด้านที่เป็นไฟ สลับแทนวงจรนี้ไม่จำเป็นต้องมีฟิวส ์เนื่องจาก โหลดเอง จะทำหน้าที่เป็นตัวป้องกันกระแสเกินไปในตัว
รูปที่ 11 การดัด แปลงวงจรจากรูปที่ 10 โดยให้โหลดต่ออยู่ด้านไฟสลับของวงจรบริดจ์
เอสซีอาร์นี้ ยังสามารถนำมาต่อขนานกันในลักษณะกลับขั้วกันได้ นั่นคือแอโนด ชนแคโทด เพื่อ นำไปใช้งานในการควบคุมให้สามารถขับโหลดได้ในลักษณะเต็มคลื่นโดย ที่ไม่ต้องใช้ วงจรบริดจ์ แต่วิธีดังกล่าวนี้ไม่นิยมใช้เนื่องจากมีอุปกรณ์อีกชนิดหนึ่งที่ มีลักษณะการทำงานตามต้องการนี้ได้นั่นคือ ไตรแอก
ทฤษฎีพื้นฐานของไตรแอก
ลักษณะโครงสร้างของไตรแอกนี้เหมือนกับ การนำเอาเอสซีอาร์ 2 ตัวมาต่อ ขนานกันในลักษณะกลับขั้ว ส่วนขาเกตต่อร่วมเข้าด้วยกัน ดังนั้นไตรแอก จะทำหน้าที่เป็นตัวควบคุม ระบบไฟได้ทั้งแบบไฟตรง และไฟสลับ นั้นคือความสามารถในการนำกระแสได้ทั้ง สองทิศทาง โดยการทริกที่เกตนั้นก็สามารถกระทำได้ทั้งสองทิศทางเช่นกัน
รูปที่ 12 ก. สัญญลักษณ์ของไตรแอก 12 ข. การใช้งานพื้นฐาน
ในรูปที่ 12 ก และ 12 ข แสดงถึงสัญลักษณ์และการใช้งานแบบพื้นฐานของไตรแอก โดยทำหน้าที่ คล้ายกับสวิตช์ของแหล่งจ่ายไฟสลับ โหลดจะถูกต่ออยู่ที่ขั้วด้านหนึ่ง ของไตรแอก ส่วนสวิตช์ S1 ใช้ป้อนสัญญาณทริกให้เกต ต่อไปจะขอกล่าวถึงคุณสมบัติพื้นฐานเป็น ข้อของไตรแอกซึ่งมีดังนี้
1. โดยปกติ ถ้าไม่มีสัญญาณทริกที่เกต ไตรแอกจะไม่ทำงานโดยจะมีลักษณะเหมือน กับสวิตช์ที่ถูกเปิดวงจร
2. ถ้าในกรณีที่ MT2 และ MT1 ถูกป้อนด้วยแรงดันบวกและ ลบตามลำดับไตรแอกจะถูกกระตุ้นให้ทำงานได้โดยการป้อนสัญญาณพัลส์เพียงสั้น ๆ ที่เกตของมัน ไตรแอกใช้เวลาเพียง 2 - 3 x 10 - 6 วินาทีเท่านั้นในการทำเริ่มทำงานในขณะ ที่ไตรแอกทำงานนั้น จะมีแรงดันตกคร่อมตัวมัน มีค่าประมาณ 1 หรือ 2 โวลต์ เท่านั้น และก็เช่นกันคือเมื่อไตรแอกเริ่มทำงานแล้ว ก็จะสามารถคงสภาพการทำงานอยู่เช่นนั้น ต่อไปเรื่อย ๆ ตราบ เท่าที่ยังมีกระแสไหลผ่านตัวมันอย่างต่อเนื่อง
3. หลังจากที่ไตรแอกคงสภาพ การทำงานอยู่นั้น ทางเดียวที่จะหยุดการทำงานลงได้ ก็โดยการลดปริมาณกระแสที่ไหลผ่านตัวมันลง ให้มีค่าต่ำกว่ากระแสโฮลดิ้งของมัน ในกรณีที่ใช้ไตรแอกในการจ่ายกระแส AC การหยุดทำงานจะเกิดขึ้นอย่างอัตโนมัติ เมื่อแรงดัน ของไฟสลับเข้าใกล้จุดตัดศูนย์ที่เกิดขึ้น ทุก ๆ ครึ่งคลื่น นั่นคือกระแสจะลดลงเป็น ศูนย์
4. ไตรแอกถูกกระตุ้นให้ทำงาน ได้ ทั้งสัญญาณแบบบวกและลบที่ป้อนให้แก่ขาเกต โดยไม่คำนึงถึงขั้วที่ต่ออยู่ที่ MT1 และ MT2 ดังนั้น การทำงานของ ไตรแอกนี้จะมีอยู่4 โหมดเมื่อเปรียบเทียบกับขั้วแรงดันที่ป้อนให้แก่ขาต่าง ๆ ของมัน ข้อแตกต่างกัน เล็กน้อยของการทำงานในโหมดต่าง ๆ คือ ในกรณีของโหมดที่ขั้วแรงดันที่ให้แก่ขา MT2 และเก ตเหมือนกัน (ทั้งบวกและลบ) จะทำให้มีค่าความไวที่เกตสูงขึ้น
5. ไตรแอกสามารถทนการกระชาก ของกระแสได้สูง เช่นโดยปกติสำหรับไตรแอกที่ทนกระแสปกติได้ 10 แอมแปร์ (rms) สามารถทนการกระชากของกระแสในช่วงหนึ่ง คาบเวลาของไฟ 60 เฮิรตซ์ ได้สูงถึง 100 แอมแปร์ เป็นต้น
ตารางที่ 2 แสดง คุณสมบัติที่สำคัญของไตรแอกที่นิยมใช้
ในตารางที่ 2 แสดงถึงคุณสมบัติเฉพาะตัวที่สำคัญของ ไตรแอกที่นิยมใช้กันมาก จากคุณสมบัตินี้จะช่วยให้เลือกใช้ไตรแอกได้เหมาะกับงานที่ ต้องการต่อไปจะได้มาดูกัน ถึงการใช้งานอย่างง่าย ๆ ของไตรแอก
ตัวอย่างการใช้งานพื้น ฐานของไตรแอก
รูปที่ 13 การใช้ งานไตรแอก โดยหม้อแปลง T1 เป็นตัวจ่ายแรงดันทริกให้กับเกต
วงจรในรูปที่ 13 เป็นการนำเอาไตรแอกมาใช้งานเป็นสวิตช์ ควบคุมไฟสลับ โดยมีการทริกที่เกตเป็นแบบไฟตรงซึ่งได้มาจาก ทรานส์ฟอร์เมอร์ T1 เมื่อสวิตช์ S1 เปิด วงจรอยู่จะไม่มีกระแสไหลผ่านเข้าไปที่เกต ดังนั้นจึงทำให้ไตรแอกไม่ทำงาน แต่เมื่อ S1 ถูกปิด วงจรลงก็จะเป็นการทริกเกต ทำให้ไตรแอกเริ่มนำกระแส ดังนั้นโหลดก็จะทำงาน ในกรณีของโหลดที่เป็นแบบตัวเหนี่ยวนำเช่น มอเตอร์ จำเป็นที่จะ ต้องใช้ R2 และ C2 ลงไปใช้ ในวงจรด้วยเพื่อป้องกันผลของ rate - effect ที่อาจเกิดขึ้นได้
รูปที่ 14 วงจรที่ ดัดแปลงจากรูปที่ 13 โดยใช้ UJT เป็นตัวกำเนิดความถี่ที่ ใช้ป้อนเป็นสัญญาณทริกให้เกต
จากวงจรนี้จะเห็นได้ว่าอีกด้านหนึ่งของทรานส์ฟอร์เมอร์ T1 ต่ออยู่กับไฟสลับ ดังนั้นจึงอาจเกิดอันตรายขึ้นได้จึงดัดแปลงวงจรโดยใช้ UJT เข้าช่วยดังรูปที่ 14 ในขณะที่ S1 ถูกปิด อยู่ UJT จะทำ หน้าที่กำเนิดความถี่สูงเป็นหลาย ๆ กิโลเฮิรตซ์ ซึ่งอย่างน้อย จะต้องมีพัลส์ที่ทริกแก่เกต 50 ลูกในทุก ๆ ครึ่ง คาบเวลาของสัญญาณไฟสลับ ดังนั้นไตรแอกจะถูกกระตุ้นให้ทำงานเกือบจะเป็นทันทีที่ปิด วงจรสวิตช์ S1 และก็จะ เป็นการจ่ายพลังงานเต็มที่ให้แก่โหลดด้วย ตลอดในช่วงที่ S1 ยังปิดวงจรอยู่
รูปที่ 15 วงจรแบบ พื้นฐานที่สุดในการใช้งานไตรแอก
ในรูปที่ 15 แสดงถึงการที่ไตรแอกสามารถทำงานเป็น สวิตซ์ ที่ ใช้ควบคุมการจ่ายกระแสโหลดแบบที่ง่ายที่สุดโดยเมื่อสวิตซ์ S1 เปิด วงจรอยู่ ไตร แอกและโหลดจะไม่ทำงาน แต่เมื่อ S1 ถูกปิดวงจรลง ที่จุดเริ่มต้นของทุก ๆ ครึ่งตามของ สัญญาณไฟสลับที่ให้นั้นไตรแอกจะยังไม่นำกระแส แต่หลังจาก นั้นเพียงเล็กน้อยแรงดันที่ขาเกต ก็มีค่าสูงพอที่จะทำให้ไตรแอกเริ่มนำ กระแสได้ ดั้งนั้น หลอดไฟจะติดสว่าง และไตรแอกจะหยุดทำงานลงอีก เมื่อแรงดันของสัญญาณไฟสลับเข้าใกล้จุดตัดศูนย์อีกครั้ง แล้วก็จะเริ่ม ทำงานใหม่เป็นเช่นนี้ไปเรื่อย ๆ แต่สำหรับโหลดที่เป็นหลอดไฟแล้ว จะไม่รู้สึกว่ามีการติด / ดับสลับกัน เนื่องจากช่วงที่ไตรแอก ไม่นำกระแสนั้นสั้นมาก
วงจรในรูปที่ 15 นี้สามารถดัดแปลงให้มีการจ่ายไฟให้แก่ โหลด ใน ลักษณะที่เป็นครึ่งคลื่นได้อย่างง่าย ๆ โดยใส่ไดโอดลงไประหว่าง S1 และ R1 ในวงจร ขั้วของไดโอดที่ใส่ลงไปนั้น จะเป็นตัว กำหนดว่าสัญญาณครึ่งคลื่นของไฟสลับที่จะจ่ายให้แก่โหลดนั้นเป็นซีกบวกหรือลบ
การควบคุมกำลังไฟแบบเฟสทริกเกอร์
จากตัวอย่างของการใช้งานเอสซีอาร์ และไตรแอกที่ กล่าวมาตั้งแต่ต้นนี้เป็นการใช้งานในลักษณะเป็นสวิตช์ เปิด / ปิด การจ่ายไฟให้แก่โหลดต่าง ๆ แต่ความจริงแล้วการใช้งานสามารถขยายออกไปได้อีกมาก เช่น ใช้เป็นวงจร หรี่ความสว่างของหลอดไฟ หรือเป็นวงจรควบคุมความเร็วของมอเตอร์ เป็นต้นซึ่งก็ล้วนแล้วแต่เป็นการใช้งาน ควบคุมกำลังไฟ ที่จะจ่ายให้แก่โหลดในระบบที่เรียกว่าเฟส - ทริกเกอร์
หลักการของวงจรที่มีลักษณะเป็นเฟส - ทริกเกอร์นี้ใช้ไตรแอกเป็นตัวควบคุมกำลังไฟที่จ่ายให้แก่โหลด โดยแทนที่จะทริกขาเกตด้วยสัญญาณไฟตรงนั้นตรง ๆ ก็ทริกโดยมีการหน่วงของเฟสด้วยวงจรอีกส่วน หนึ่ง
รูปที่ 16 การ เปลี่ยนแปลงค่าของกำลังไฟฟ้าที่ป้อนให้แก่โหลด โดยกำหลดได้ จากตำแหน่งเวลาของการทริกที่ให้แก่ไตรแอก
การหน่วงเฟสมีผลดังนี้คือ ถ้าไตรแอกถูกทริกที่ตำแหน่งเฟส 10 องศาหลังจากที่ทุก ๆ ครึ่ง รูปคลื่นเริ่มเข้ามากำลังไฟเกือบทั้งหมดก็จะถูกป้อนให้แก่โหลด แต่ถ้าการทริก ที่ตำแหน่งเฟส 90 องศา หลังจากทุก ๆ ครึ่งคลื่นเริ่มเข้ามา จะทำให้กำลังไฟที่ป้อนให้แก่โหลดนั้น ลดลงเหลือเพียงครึ่งหนึ่งของกำลังทั้งหมด และถ้าไปทริก ที่ตำแหน่งเฟส 170 องศา หลังจากที่ทุก ๆ ครึ่งรูปคลื่นเข้ามาแล้ว จะมีเพียงกำลังไฟส่วนน้อยเท่านั้นที่ ป้อนให้แก่โหลด ขอให้ดูรูปที่ 16 ประกอบจะเข้าใจได้ยิ่ง ขึ้น
มีหลาย ๆ วิธีที่สามารถควบคุมตำแหน่งเฟสที่ต้องการทริก แต่ที่นิยมกัน มากมีอยู่ 3 วิธี คือการใช้ UJT, ไอ ซีที่สร้างขึ้นเพื่อทำงานนี้โดยเฉพาะหรือไดแอก (Diac) รวมกับวงจร ตัวต้านทานและ ตัวเก็บประจุ แต่โดยทั่ว ๆ ไปมักจะใช้ไดแอกดังแสดงไว้ในรูปที่ 17
ไดแอกทำหน้าที่คล้ายกับสวิตช์ที่ทำงาน เมื่อแรงดันที่ตกคร่อมตัวมันสูงถึงค่าที่กำหนดไว้ และยอมให้ กระแสไหลผ่านได้ทั้งสองทิศทาง เมื่อนำไดแอกไปต่อคร่อมเข้ากับ วงจรจ่ายแรงดัน มันจะมีค่าความต้านทานสูงมาก จนกระทั่งแรงดันที่ให้มีค่าประมาณ 35 โวลต์ ที่จุดนี้มันจะเปลี่ยนสภาพตัวเองให้มีค่าความต้านทานต่ำในทันที และจะคงสภาพ อยู่เช่นนั้น จนกระทั่งแรงดันที่ให้ลดลงต่ำกว่า 30 โวลต์ จึงเปลี่ยน กลับไปเป็นความต้านทานสูงอย่างเดิม
รูปที่ 17 การใช้ ไดแอกและ RC เป็น ตัวควบคุมตำแหน่งของเฟสที่จะทริก
ในวงจรรูปที่ 17 จะเห็นว่าเมื่อทำการป้อนไฟสลับให้แก่ วงจรแล้ว C1 จะถูก ประจุขึ้นด้วยกระแสที่ไหลผ่าน R1 ทำให้แรงดันคร่อม C1 มีค่าเพิ่มขึ้น จนกระทั่งถึง 35 โวลต์ ที่จุดนั้นไดแอกจะนำกระแสจากการคายประจุของ C1 ซึ่งเป็นการทริกให้ไตรแอกเริ่มทำงาน และจะคงสภาพอยู่เช่นนั้น จนกว่าสัญญาณไฟสลับมีแรงดันเข้าใกล้จุดตัดศูนย์ ที่จุดนี้ C1 จะ เริ่มถูกประจุขึ้นอีกครั้งหนึ่ง จนกระทั่งเกิดการทริกให้แก่ไตรแอกอีกครั้ง เป็นเช่นนี้เรื่อย ๆ ไป
สังเกตค่าของ R1 และ C1 จะต้องมีค่าเหมาะสมที่จะ ทำให้ช่วงเวลาในการประจุให้ C1 มีแรง ดันสูงถึงค่า 35 โวลต์ ในช่วงเวลาที่ ไม่เกินครึ่งคาบเวลาของสัญญาณไฟสลับที่ให้ การเปลี่ยนแปลงเฟสของการทริก สามารถทำได้โดยปรับค่าของ VR1 จากการทำงานของวงจรนี้จะ ทำให้เราสามารถควบคุมกำลังไฟที่ป้อนให้แก่โหลดได้ตามต้องการ ซึ่งถ้าโหลด เป็นไฟเราก็จะสามารถควบคุมความสว่างได้ตามต้องการนั่นเอง
สัญญาณรบกวนความถี่วิทยุ
ในทุก ๆ ครั้งที่ไตรแอกเริ่มทำงานนั้น กระแสที่จ่าย ให้แก่โหลดก็จะเพิ่มขึ้นอย่างรวดเร็ว จากศูนย์ไปยังค่าที่กำหนดจากความต้าน ทานภายในของโหลด และแรงดันที่ให้ภายในช่วงเวลาสั้น ๆ ประมาณ 2 - 3 x 10 - 6 วินาที การเปลี่ยน แปลงอย่างทันทีทันใดนี้ จะส่งผลให้เกิดสัญญาณรบกวนความถี่วิทยุ หรือเรียกว่า RFI ขึ้น ค่า RFI ที่ เกิดขึ้นนี้จะมีค่ามากที่สุดในตำแหน่งที่มีการทริกที่เฟส 90 องศาและ มีค่าต่ำสุดที่ 0 องศา และ 180 องศา ในทุก ๆ ครึ่งคาบเวลาของสัญญาณไฟสลับที่ใช้
ในกรณีของวงจรหรี่ไฟนั้น อาจจะต้องใช้สายที่ต่อระหว่างวงจรกับโหลดยาวมาก ดังนั้น RFI จะมีผลมากเนื่องจากสามารถ กระจายคลื่นสัญญาณรบกวนได้ตลอดความยาวของสาย ดังนั้น ในทางปฏิบัติควรจะมีวงจรเรโซแนนซ์ที่ทำหน้าที่ลดสัญญาณ RFI นี้ต่ออยู่ด้วย
เทคนิคการใช้จุดตัดศูนย์
ในกรณีของโหลดที่ต้องการกำลังไฟสูง เช่นตัวกำเนิด ความร้อนที่ใช้ไฟฟ้าโดยใช้ไตรแอกควบคุมการทำงาน จำเป็นจะต้อง ใช้เทคนิคพิเศษในการลดค่าของ RFI นี้ ถ้ากรณีที่ใช้ไตรแอกทำหน้าที่เป็น สวิตช์เปิด / ปิดการทำงานเท่านี้ ผลของ RFI จะเกิดขึ้นทุก ๆ ครั้งที่มีการปิดวงจรสวิตช์ให้ระบบเริ่มทำงาน และผลนี้จะมี ค่ามากที่สุด ถ้าในขณะที่เปิดระบบให้ทำงานในช่วงจังหวะที่มีเฟสเป็น 90 องศาพอดี RFI นี้จะลดลงได้โดยใช้เทคนิคของจุดตัด ศูนย์เข้าช่วย ดังแสดงไว้ในวงจรรูปที่ 18
รูปที่ 18 การใช้ ตัวตรวจจับการตัดศูนย์เป็นตัวทริกไตรแอกเพื่อ ลดผลของ RFI ให้ต่ำ ที่สุด
จากรูปจะเห็นได้ว่า R1, D1, D2 และ C1 ทำหน้าที่เป็นแหล่งจ่ายไฟตรง 12 โวลต์ ที่ป้อนให้แก่วงจรตรวจจับการตัดศูนย์ ซึ่งจะต่อโดยตรงอยู่กับไฟสลับวงจร ตรวจจับการตัดศูนย์นั้นสามารถสร้างขึ้น ได้โดยใช้ทรานซิสเตอร์หลาย ๆ ตัว โดยจะไม่ขอกล่าวถึงในที่ นี้ วงจร นี้จะทำหน้าที่เป็นตัวป้อนสัญญาณพัลส์เพื่อทริกขา เกตของไตรแอก ในขณะที่สัญญาณไฟสลับที่ให้มีการตัดศูนย์เกิดขึ้นทุกครั้ง ดังนั้นการท ริกจะเกิดขึ้นในจังหวะที่เฟสของสัญญาณไฟสลับเป็น 0 องศา เท่านั้น จึง ทำให้ RFI ที่ เกิดขึ้นมีค่าน้อยที่สุด
เทคนิคการใช้จุดตัดศูนย์นี้ ใช้กับวงจรที่ ต้องการปรับค่ากำลังไฟที่จะป้อนให้แก่โหลดได้ เพื่อลดค่าของ RFI ลงได้เช่นกัน โดยเปลี่ยนสวิตช์ S1 ในรูปที่ 18 ไปเป็นวงจรสร้างสัญญาณพัลส์ที่สามารถปรับอัตราส่วนของช่วงสัญญาณ ที่มีลูกคลื่น กับช่วงเว้นว่างได้ ดังนั้น โหลดจะได้รับไฟสลับเป็นช่วง ๆ ไป นั่นคืออาจจะได้รับ 4 ลูกคลื่น และเว้นไปอีก 4 ลูก คลื่นสลับกันเช่นนี้เรื่อย ๆ แต่ลูกคลื่นแต่ละลูกที่ได้รับจะเต็มลูก คลื่นเสมอ
รูปที่ 19 ตัวอย่าง การแบ่งคาบเวลาการจ่ายไฟสลับให้แก่โหลดเป็นช่วง ๆ โดยมีความยาวช่วงละ 8 ลูกคลื่น
ในรูปที่ 19 แสดงลักษณะของไฟสลับที่ป้อนให้แก่โหลด ในวิธีนี้ โดยในที่นี้จะแบ่งคาบเวลาของการจ่ายไฟสลับทั้งหมดเป็นช่วง ๆ ที่เท่า ๆ กัน ในแต่ละช่วงมี 8 ลูกคลื่น ถ้าไตรแอกถูกทริกให้นำกระแสเพียง 4 ลูกคลื่น และไม่นำกระแส 4 ลูก คลื่น นั่นก็หมายความว่าโหลดจะได้รับกำลังไฟเพียงครึ่งหนึ่งของไฟสลับทั้งหมด และถ้าถูก กำหนดให้ไตรแอก นำกระแสเพียงลูกคลื่นเดียวส่วนอีก 7 ลูกคลื่นไม่นำกระแส ก็หมายความว่า โหลดจะได้รับกำลังไฟเพียง 1 ใน 8 ส่วนเท่านั้น แต่ขอให้ สังเกตว่าจังหวะของการทริกให้ไตรแอกเริ่มมีเฟส 0 องศาเท่านั้นซึ่งก็จะเป็นการลดผลของ RFI ที่จะเกิดขึ้นได้ ในขณะเดียวกัน เราก็สามารถควบคุมกำลังไฟที่ป้อนให้แก่โหลดได้ตามต้องการ
จากสิ่งที่ได้กล่าวมาตั้งแต่จนจบนี้ เป็นเพียงหลัก การทำงานและการใช้งานแบบพื้น ๆ ของเอสซีอาร์ และไตรแอกเท่านั้น ในบทความตอนที่ 2 ซึ่งเป็นตอนจบของเรื่องนี้จะได้ กล่าวถึงการใช้งานแบบอื่น ๆ ที่น่าสนใจอีกมาก
ไตรแอกและเอสซีอาร์ ตอนที่ 2
บทความในตอนที่แล้วได้กล่าวถึงโครง สร้างและการใช้งานแบบง่าย ๆ ของ ไตรแอกและเอสซีอาร์ไป แล้วสำหรับเนื้อหาของตอนนี้ซึ่งเป็นตอนจบของบทความเรื่องนี้ จะได้ขอกล่าว ถึงการใช้งานในรูปแบบต่าง ๆ โดยได้ยกตัวอย่างการใช้งานนั้น ๆ เพื่อเป็นแนวทางแก่ท่านผู้อ่านในการนำ ไปใช้งานได้ต่อไป
การใช้งานทั้งหมดนั้นสามารถแบ่งออกได้ ตามรูปแบบของการทริกหรือการกระตุ้นการทำงานที่เกตได้เป็น 2 ลักษณะคือ แบบอะซิ งโครนัส (Asynchronous) และแบบซิงโครนัส (Synchronous) ดังจะกล่าวในรายละเอียดต่อไป
การออกแบบวงจรในลักษณะอะซิงโครนัส
การใช้งานส่วนใหญ่ของไตรแอกจะเป็นการ ควบคุมระบบไฟสลับ ตามที่ได้กล่าวไปแล้วว่า ลักษณะของการทริกสามารถแบ่งออกได้เป็น 2 ลักษณะ คือแบบซิงโครนัสและ แบบอะซิงโครนัสวงจรแบบซิ งโครนัส นั้น จะถูกกระตุ้นให้ทำงานที่จุดเดียวกันเสมอในทุก ๆ ครึ่งคาบเวลาของสัญญาณไฟสลับที่ให้ โดยปกติจะเป็นจุดที่อยู่ หลังจากจุดตัดศูนย์ไปเล็กน้อย เพื่อเป็นการลดผลของ RFI ให้น้อยที่สุด
ส่วนวงจรแบบอะซิ งโครนัสจะมีจุดที่เริ่มทำงานไม่แน่นอน ดังนั้นจะเกิดการกระชากของกระแส ในขณะที่การเริ่มต้นการทำงาน ไม่ได้อยู่ที่จุดที่ใกล้กับจุดตัดศูนย์ ซึ่งจะมีผลทำให้ RFI เกิดขึ้นมาไตรแอกจะหยุดทำ งานโดยอัตโนมัติ เมื่อสัญญาณไฟสลับที่ให้ถึงจุดตัดศูนย์ เนื่องจากกระแสที่ไหลผ่านตัวมันมีค่า น้อยกว่าค่ากระแสโฮลดิ้ง
รูปที่ 1 การทริก โดยใช้ไฟสลับ
ตัวอย่างวงจรในรูปที่ 1 - 8 แสดงถึงการใช้ไตรแอกทำหน้าที่เป็น สวิตช์ควบคุมการจ่ายไฟให้แก่โหลด ในลักษณะการทริกแบบอะซิ งโครนัส ในรูปที่ 1 ไตรแอก จะถูกกระตุ้นให้ ทำงานเมื่อสวิตช์ S1 ปิดวงจร โดยใช้กระแสที่ไหลผ่านความต้านทาน R1 เป็นตัวทริก และไตรแอกจะ หยุดนำกระแสเมื่อสวิตช์ S1 ถูกเปิดวงจรออก ในลักษณะนี้จะเป็น การใช้ไฟสลับนั่นเอง เป็นตัวกระตุ้นให้ทำงาน
รูปที่ 2 การทริก โดยใช้ไฟตรง
ส่วนในรูปที่ 2 เป็นทริกโดยใช้ไฟตรง ที่สร้างขึ้นมาจากไฟสลับ ให้มีแรงดันเท่ากับ 10 โวลต์ ซึ่งถูกกำหนดจากไดโอด D2 ส่วน C1 ทำหน้าที่เป็นตัวกรองสัญญาณให้เรียบ โดยมี D1 และ R1 ทำหน้าที่เป็นตัว เรกติฟายแบบครึ่งรูปคลื่น และเป็นตัวกำหนดปริมาณกระแสตามลำดับ ไตรแอกจะถูกกระตุ้นให้ทำงานเมื่อสวิตช์ S1 ถูกปิด วงจรลง
รูปที่ 3 การใช้ออปโต้โซเลเตอร์ช่วยทำ หน้าที่เป็นสวิตช์ S1 สำหรับวงจรรูปที่ 2
ในรูปที่ 3 แสดงถึงการนำเอาออ ปโต้ไดโซเลเตอร์ (opto isolator) และทรานซิสเตอร์มาทำหน้าที่เป็นสวิตช์ เพื่อสามารถ ควบคุมการกระตุ้นให้ไตรแอกเริ่มทำงาน หรือหยุดการทำงานได้จากวงจรภายนอก และเป็นการป้องกันอันตรายที่อาจจะเกิด ขึ้นกับผู้ใช้ สัญญาณควบคุมระดับ 5 โวลต์ จะถูกป้อนให้ แก่ LED ของออปโต้ไดโซเตอร์ โดยผ่านความต้านทาน R4 ส่วนโฟโต้ ทรานซิสเตอร์ Q1 โดยที่ Q1 จะทำงานในลักษณะอิ่มตัว และ Q1 นี้เอง จะเป็นตัวจ่ายกระแสในการกระตุ้นให้ไตรแอกเกิดการนำกระแสขึ้นได้ จากการทำงาน ของวงจรจะเห็นได้ว่าออปโต้ไดโซเลเตอร์ที่ใส่เพิ่มเข้าไปในวงจรนั้น ทำหน้าที่เป็น ตัวแยกส่วนการควบคุมออกจากวงจรที่มีการใช้แรงดันจากไฟสลับ 220 โวลต์ เพื่อเป็นการ ป้องกันอันตรายที่อาจเกิดขึ้น พร้อมทั้งสามารถควบคุมการทำงานของวงจร ทั้งหมดได้โดยใช้วงจรภายนอก
รูปที่ 4 การใช้ออปโต้โซเลเตอร์ ช่วยทำหน้าที่ เป็นสวิตช์ แต่การกระตุ้นไตแอกเป็นลักษณะของไฟสลับทริก
เราสามารถดัดแปลงวงจรที่ใช้ออปโต้ไดโซเลเตอร์นี้ เพื่อกระตุ้น ให้ไตรแอกทำงานในลักษณะ ของไฟสลับทริกได้ ดังแสดงไว้ในวงจรรูปที่ 4 โดยจะกระตุ้นในทุก ๆ ครึ่งคาบเวลาของสัญญาณไฟสลับที่ให้ อาศัยการทำงานของ C1, R1 และซีเนอร์ไดโอด D5 และ D6 ที่ต่ออนุกรมกันอยู่
ไดโอด D1 - D2 ที่ต่ออยู่ในรูปของไดโอดเรกติฟายแบบบริดจ์คร่อมอยู่ระหว่าง D5, D6 และ R2 โดยจะถูกควบคุมจากทรานซิสเตอร์ Q1 เมื่อ Q1 ไม่ทำงานนั่นคือไม่มีสัญญาณควบคุม 5 โวลต์ที่ ป้อนให้แก่ออปโต้ไดโซเล เตอร์ วงจรบริดจ์นี้จะไม่ทำงาน ดังนั้นไตรแอกจะถูกกระตุ้นให้นำกระแส หลังจากสัญญาณไฟสลับเริ่มเข้ามาในทุก ๆ ครึ่งคาบเวลา
ในทางกลับกันเมื่อสัญญาณควบคุมถูกอ้อน ให้แก่ออปโต้ไดโซเลเตอร์ Q1 จะทำงาน นั่นคือ ทำให้ขั้วลบของไดโอด D1, D3 และขั้วบวกของ D2, D4 ถูกเชื่อมต่อเข้าด้วยกัน ดังนั้นวงจร บริดจ์จึงเริ่มทำงาน ทำให้ D5, D6 และ R2 ถูกลัดวงจรการกระตุ้นที่เกตจึงหยุด นั่นคือไตรแอก จะหยุดทำงานเมื่อสัญญาณไฟสลับที่ให้ถึงจุดตัดศูนย์
รูปที่ 5 การทริก โดยใช้ทรานซิสเตอร์
ส่วนวงจรในรูปที่ 5 และ 6 แสดงถึงวิธีการต่าง ๆ ในการกระตุ้น ให้ไตรแอกทำงาน โดยใช้หม้อแปลงสร้างไฟตรงเพื่อป้อนให้แก่ทรานซิสเตอร์ เป็นตัว กระตุ้นแก่ไตรแอก วงจรในรูปที่ 5 นั้นทรานซิสเตอร์ Q1 และไตรแอกจะทำงานพร้อม ๆ กัน เมื่อสวิตช์ S1 ถูก ปิดวงจรลง และหยุดทำงานเมื่อ S1 ถูกเปิดวงจรออก
รูปที่ 6 การใช้ออปโต้โซเลเตอร์ดัด แปลงวงจรในรูปที่ 5
สวิตช์ S1 นี้อาจถูกแทนได้ด้วยอิเล็กทรอนิกส์ สวิตช์ สวิตช์ ที่ถูกควบคุมจากความร้อน แสง เสียง หรือเวลาก็ได้แต่ก็ให้สังเกตว่าวงจรใน รูปที่ 5 นี้ต่อ ร่วมอยู่กับไฟสลับ 220 โวลต์ จึงอาจเกิดอันตรายขึ้นได้แก่ผู้ใช้ ดังนั้นวงจรในรูปที่ 6 ซึ่งใช้ออปโต้ไดโซเลเตอร์จะ สามารถแก้ปัญหาที่อาจเกิดขึ้นได้โดยนำวงจรในรูปที่ 6 นี้ ใส่ลงไปแทน สวิตช์ S1 ในรูป ที่ 5 และควบ คุมการทำงานโดยใช้สัญญาณระดับ 5 โวลต์ ป้อนให้แก่ LED ของออปโต้ ไดโซเลเตอร์
การแยกวงจรส่วนควบคุมออกจากวงจรส่วน ใหญ่ โดย ใช้ออปโต้ไดโซเลเตอร์ดัง ที่ได้กล่าวไปแล้วนั้น เป็นการแยกวงจรออกจากกันที่ยังไม่สมบูรณ์นักแต่วงจรใน รูปที่7และ 8 ที่จะกล่าวถึงต่อไปนี้ แสดงถึงการแยกวงจรส่วนควบคุมออกจากวงจรที่ขับโหลดโดยสมบูรณ์วงจรทั้งสองนี้ ใช้สัญญาณที่ ได้จากวงจรสร้างสัญญาณที่ประกอบด้วยทรานซิสเตอร์ Q1 ที่เป็น UJT ซึ่ง ให้ความถี่ออกมาประมาณหน่วยเป็นกิโลเฮิรตซ์ สัญญาณเอาต์พุตที่ได้นี้จะถูกส่งผ่านไปยังทรานฟอร์เมอร์ เพื่อป้อนเป็นสัญญาณทริกให้แก่เกตของไตรแอก วงจรทั้งสอง นี้ถ้าสังเกตดูให้ดีจะเห็นว่าส่วน ของวงจรที่ใช้ควบคุมการทำงานทั้งหมดถูก แยกออกจากวงจรที่รับแรงดันจากไฟสลับ 220 โวลต์ โดยสิ้นเชิง
รูปที่ 7 แสดงการ แยกส่วนวงจรควบคุม โดยใช้หม้อแปลงโดยวงจรนี้จะทำงานเมื่อสวิตช์ S1 ถูกปิดวงจรลง
วงจรในรูปที่ 7 ทรานซิสเตอร์ Q2 ถูกต่ออนุกรมกับความต้านทาน R2 และตัว เก็บประจุ C1 ซึ่ง เป็นตัวกำหนดความถี่ของวงจร UJT ดังนั้น ทั้ง UJT และไตร แอกจะทำงานก็ต่อเมื่อสวิตช์ S1 ถูกปิดวงจรลงเท่านั้น ส่วนวงจรในรูปที่ 8 ทรานซิสเตอร์ Q2 ถูกต่อ ขนานอยู่กับตัวเก็บประจุ C1 ดังนั้น การทำงาน ของวงจร จะกลับกับวงจรที่แล้วคือทำงานก็ต่อเมื่อสวิตช์ S1 ถูกเปิดออกและสวิตช์ S1 ของทั้งสองวงจรนี้อาจถูกแทนได้ด้วย อิเล็กทรอนิกส์สวิตช์แบบอื่น ๆ ได้ เช่นกัน
รูปที่ 8 การดัด แปลงวงจรจากรูปที่ 7 ให้ทำงานเมื่อสวิตช์ S1 ถูกเปิดวงจรออก
การออกแบบวงจรในลักษณะซิ งโครนัส
วงจรในรูปที่ 9 ถึง 18 แสดงถึงการทริกให้ไตรแอก ทำงานในลักษณะที่ซิงโครนัสกับสัญญาณไฟสลับที่ให้
รูปที่ 9 การทริก โดยใช้วงจรตรวจจับการตัดศูนย์ซึ่งจะทำงานเมื่อสวิตช์ S1 ถูกปิด วงจรลง
รูปที่ 9 เป็นวงจรแบบซิงโครนัสที่ทำการทริกที่ จุดใกล้กับจุดตัดศูนย์ของสัญญาณไฟสลับ กระแสที่ใช้ในการทริกที่เกตของไตรแอก นั้น ได้มาจากส่วนของแรงดันไฟตรง 10 โวลต์ ที่ประกอบด้วย R1, D1, D2 และ C1 กระแสในการทริกนี้ถูกจ่ายออกมาจาก ทรานซิสเตอร์ Q1 ที่ถูก ควบคุมให้ทำงานด้วย สวิตช์ S1 และวงจรตรวจจับการตัดศูนย์ ที่ประกอบด้วย ทรานซิสเตอร์ 3 ตัว คือ Q2, Q3 และ Q4
ทรานซิสเตอร์ Q1 จะป้อนกระแสให้แก่เกตของไตแอกก็ต่อ เมื่อสวิตช์ S1 ถูก ปิดวงจรลง และ Q4 จะ ต้องหยุดทำงานด้วย การทำงานของวงจรตรวจจับการตัดศูนย์ คือทรานซิสเตอร์ Q2 หรือ Q3 จะทำงานเมื่อสัญญาณไฟสลับที่ให้เริ่ม เข้ามาเป็นบวกหรือลบ ในค่าแรงดันประมาณ 2 - 3 โวลต์ ทั้งนี้ขึ้นอยู่กับการปรับค่าความต้านทาน VR1 ในวงจรในกรณีทั้งสองนี้จะทำให้ Q4 ทำงานเนื่องจากกระแสเบสที่ไหลผ่าน R3 ซึ่งจะเป็นตัวไปหยุดการทำงานของ Q5 จะเห็นได้ว่าไตรแอกจะถูกกระตุ้นให้ทำ งานเมื่อสวิตช์ S1 ถูกปิด วงจรอยู่และจะต้องอยู่ในช่วงขณะที่ Q4 ยังไม่เริ่ม ทำงาน การกระตุ้นให้ ไตรแอกทำงานในลักษณะนี้จะเป็นการลดผลที่เกิดขึ้นจาก RFI ให้มี ค่าต่ำที่สุด
รูปที่ 10 การดัด แปลงวงจรรูปที่ 9 ให้ ทำงานเมื่อ S1 ถูก เปิดวงจรออก
ส่วนวงจรในรูปที่ 10 แสดงถึงวิธีการดัดแปลงวงจรจากรูปที่ 9ให้มีลักษณะการทำงานกลับคือ ไตรแอกจะถูกกระตุ้นให้ทำงานได้ก็ต่อเมื่อสวิตช์ S1 ถูกเปิดออก วงจรทั้งสอง รูปนี้จะทำการกรตุ้นให้ไตรแอกทำงานด้วยกระแส ที่มีลักษณะเป็นพลัส์แคบ ๆ เท่า นั้นดังนั้นค่าเฉลี่ยของกระแสไฟตรงที่ใช้จึงมีค่าต่ำมากประมาณ 1 มิลลิแอมป์หรือมากกว่าเล็กน้อย และสวิตช์ S4 ที่อยู่ในวงจรสามารถเปลี่ยนไปใช้เป็น อิเล็กทรอนิกส์สวิตช์ที่สามารถควบคุมการทำงานจากความร้อน แสง เสียง เวลาและอื่น ๆ ได้โดยง่ายทั้งสามารถใช้ออปโต้ไดโซเลเตอร์ ในการแยกวงจรออกจากกันเพื่อป้องกัน อันตรายได้เช่นกัน
ปัจจุบันได้มีการสร้างไอซีขึ้นเพื่อ ใช้ทำหน้าที่เป็นตัวกระตุ้นให้แก่ไตรแอกโดยภายในประกอบด้วย ส่วนของวงจร ตรวจจับการตัดศูนย์ ประกอบสำเร็จอยู่ภายในเรียบร้อย แล้วซึ่งสะดวกต่อการนำไปใช้งานมาก ไอซีประเภทนี้มีอยู่หลายเบอร์ด้วยกันเช่น CA3059 และ TDA1024 ไอ ซีทั้งสองนี้ภายในจะประกอบด้วยส่วนสร้างแรงดัน ไฟตรงที่ใช้ใน การจ่ายให้แก่วงจรภายในทั้งหมด วงจรตรวจจับการตัดศูนย์ และส่วนของวงจรที่จับกระแสในการใช้กระตุ้นเกตของไตรแอก
รูปที่ 11 แสดงวงจร ภายในของไอซีเบอร์ CA3059
ในรูปที่ 11 แสดงถึงวงจรภายในของไอซีเบอร์ CA3059 และ การต่อร่วมกับวงจรภายนอก โดยไฟสลับจะต่อเข้ากับขา 5 โดยผ่านความต้านทาน Rs ซึ่งเป็นตัวกำหนดกระแสไม่ให้มากเกินไปปกติ จะใช้ค่าประมาณ 20 กิโลโอห์ม 5 วัตต์ สำหรับไฟ 220 โวลต์ ซีเนอร์ไดโอด D1 และ D2 ต่อกัน อยู่ในลักษณะหันหลังชนกัน เพื่อทำหน้าที่เป็นตัวป้องกันไม่ให้แรง ดันที่ขา 5 นี้มีค่า เกิน ฑ8 โวลต์ ในช่วงบวกของ สัญญาณไฟสลับที่เข้ามา ไดโอด D7 และ D13 ทำหน้าที่เรกติ ฟายทำให้แรงดันคร่อม C1 มีค่าเป็น 6.5 โวลต์ วงจรส่วนนี้จะ ทำหน้าที่เป็นตัวจ่ายแรงดันไฟตรงให้แก่วงจรภายในทั้งหมด รวมทั้งกระแส ที่ใช้ในการกระตุ้นการทำงานของไตรแอกด้วยซึ่งจะใช้กระแสเพียง 2 - 3 มิลลิแอมป์ เท่านั้น
ปริดจ์เรกติฟายเออร์ D3 - D6 และ ทรานซิสเตอร์ Q1 ทำ หน้าที่เป้นส่วนตรวจจับการตัดศูนย์ โดย Q1 จะถูก ป้อนกระแสให้ทำงานในลักษณะอิ่มตัวเมื่อแรงดันที่ขา 5 มีค่า เป็น -3 โวลต์ กระแสที่ถูก ขับให้ไปกระตุ้นขาเกตของไตรแอกภายนอกนั้น ถูกต่ออยู่กับขา 4 โดยทรานซิสเตอร์ Q8 และ Q9 ที่ต่อกันอยู่แบบดาร์ลิงตัน กระแสนี้จะถูกขับออกมาเมื่อ Q7 หยุดทำงาน โดยที่เมื่อ Q1 เริ่มทำงานเนื่องจากแรงดันที่ขา 5 มีค่าเป็น - 3 โวลต์ นั้น Q6 จะหยุดทำงานซึ่งจะทำให้ Q7 เริ่มทำงานแทนในลักษณะอิ่มตัว เนื่อง จากกระแสที่ไหลผ่าน R7 ดังนั้นก็จะไม่มีกระแสขับออกจากขา 4
ในการกระตุ้นเกตของไตรแอกให้ทำงานนั้น จะเกิดขึ้น เฉพาะที่จุดที่แรงดันของขา 5 มีค่าใกล้ศูนย์ โดยจะ จ่ายกระแสออกมาในลักษณะเป็นพัลส์แคบ ๆ ในจุดที่ใกล้จุดตัดศูนย์นั้น
ส่วนทรานซิสเตอร์อื่น ๆ เช่น Q2 - Q5 ถูกต่ออยู่ในลักษณะของดิฟเฟอเรนเชียลแอมป์ หรือทำหน้าที่ เป็นวงจรเปรียบเทียบระดับแรงดัน โดยมีความต้านทาน R3 และ R4 เป็นตัวจ่ายกระแสให้แก่วงจรส่วนนี้ ขาอีมิตเตอร์ของ Q4 ทำหน้าที่เป็นตัวขับกระแสเบสให้แก่ Q1 ซึ่งจะ หยุดการทำงานได้ก็ต่อเมื่อจะต้องทำให้ แรงดันที่ขา 9 มีค่าเป็นบวกเมื่อเทียบกับแรงดันที่ขา 13 หรืออาจ หยุดการทำงานของระบบได้โดยป้อนระดับแรงดันเป็นบวกให้แก่ขา 1 และ/หรือ ขา 14 จากภาย นอกก็ได้เช่นกัน
รูปที่ 12 การใช้ CA3059 ทำหน้าที่เป็นตัวกระตุ้น การทำงานของไตรแอก
ในรูปที่ 12 และ 13 ได้แสดง ถึงการนำเอาไอซี CA3059 ไปใช้งานในการกระตุ้นการทำงานของไตรแอก ในลักษณะควบคุมจากสวิตช์ที่ปิด / เปิดด้วยมือ ทั้งสองวงจรนี้ใช้สวิตช์ S1 ในการควบคุมการทำงานของ CA3059 โดยในวงจรรูปที่ 12 นั้น แรงดันที่ขา 9 จะมีค่าประมาณครึ่งหนึ่งของแรงดันที่ ขา 2 เนื่อง จากขา 9ฒ 10 และ 11 ถูกต่อเข้าด้วยกัน และความต้านทานภายในที่ขา 10 และ 11มีค่าใกล้เคียงกัน (ดูจากวงจรภายในของ CA3059 ในรูปที่ 11 ) ส่วนที่ขา 13 ถูก กำหนดแรงดันจากอัตราส่วนของความต้านทาน R2 และ R3 ที่ถูกควบคุมจากสวิตช์ S1 เมื่อ S1 นี้เปิดวงจรอยู่นั้นแรงดันที่ขา 13 จะมีค่า เป็นลบเมื่อเทียบกับขา 9 ซึ่งเป็นการหยุดการทำงานของ CA3059 แต่เมื่อ S1 ถูกปิด วงจรลงแรงดันที่ขา 13 จะเป็นบวกเมื่อเทียบกับขา 9 ดังนั้นไตรแอกจึงถูกกระตุ้นให้ทำงาน
รูปที่ 13 การต่อ วงจรของ CA3059 อีก รูปแบบหนึ่งที่มีการทำงานเช่นเดียวกับวงจรในรูปที่ 12
ส่วนวงจรในรูปที่ 13 นั้น แรงดันที่ขา 13 จะมีค่าประมาณครึ่งหนึ่งของที่ขา 2 และขา 9 จะมีแรงดันขึ้นอยู่กับ อัตราส่วนของความต้าน R2 และ R3 ที่ถูกควบคุมจากสวิตช์ S1 ซึ่งการ ต่อวงจรในลักษณะนี้จะทำให้การทำงานเป็นเช่นเดียวกับวงจรในรูปที่ 12 นั่นคือ ไตรแอกจะถู กระตุ้นให้ทำงานในขณะที่สวิตช์ S1 ถูกปิดลง ในทั้งสองวงจรนี้สวิตช์ S1 จะมีแรงดันที่ตกคร่อมสูงสุดประมาณ 6 โวลต์ และกระแสไหลผ่านประมาณ 1 มิลลิแอมป์ และเนื่องจาก ผลของ C2 จึงทำ ให้เกิดการหน่วงเวลาแก่สัญญาณพัลส์ไปกระตุ้นเกต ของไตรแอกให้ เกิดขึ้นหลังจากจุดตัดศูนย์ผ่านไปเล็กน้อย
ขอให้สังเกตในรูปที่ 13 นี้ ไตรแอกจะทำงานได้เมื่อสวิตช์ S1 ทำหน้าที่เป็นตัวต่อให้ความต้านทาน R3 นี้เข้า กับจุดที่มีแรงดันต่ำ และเมื่อต้องการหยุดการทำงานของไตรแอกก็เพียงแต่ปล่อย R3 นี้ให้ ลอยไว้โดยไม่ต่อกับอะไร
รูปที่ 14 การใช้ ทรานซิสเตอร์ในการควบคุมการทำงานของ CA3059
รูปที่ 15 การใช้ออปโต้โซเลเตอร์ในการ ควบคุมการทำงานของ CA3059
วงจรในรูปที่ 14 และ 15 เป็นการนำเอาอุปกรณ์อื่น มาทำหน้าที่แทนสวิตช์ S1 โดยใน รูปที่ 14 เป็นการ ใช้ทรานซิสเตอร์ Q1 ในการควบคุมการทำงานของไตรแอก และทรานซิสเตอร์นี้ สามารถควบคุมได้จากสัญญาณควบคุมระดับ 5 โวลต์ ส่วนในรูปที่ 15 เป็นการใช้ออปโต้ไอโซเลเตอร์ ซึ่งสัญญาณควบคุมระดับ 5 โวลต์ ส่วนในรูปที่ 15 เป็นการใช้ออปโต้โซเลเตอร์ ซึ่งสัญญาณควบคุมของทั้งสองวงจรนี้ อาจได้จากการป้อนแรงดันเข้าโดยตรง หรืออาจได้จากวงจรดิจิตอลทั่ว ๆ ไปก็ได้
รูปที่ 16 การใช้ออปโต้โซเลเตอร์ ในการควบคุมการทำงานของ TDA1024
รูปที่ 16 แสดงถึงการใช้งานของไอซี TDA1024 ใน การกระตุ้นการทำงานของไตรแอก โดยควบคุมด้วยออปโต้ ไอโซเลเตอร์ ซึ่งการทำงานเป็นเช่นเดียวกับ CA3059 คือใช้เทคนิคในการตรวจ จับจุดตัดศูนย์ของสัญญาณไฟสลับที่ให้เช่นกัน
การใช้งานอีกแบบหนึ่งของ CA3059 ที่ทำให้ไตรแอกสามารถทำ หน้าที่เป็นสวิตช์ควบคุมการจ่ายไฟให้แก่โหลดโดยถูกกระตุ้นให้ทำงาน เมื่อแสงด สว่างหมดไปหรือ แสงสว่างน้อยกว่าที่กำหนดได้แสดงไว้ในรูปที่ 17 และ 18 ในการ ออกแบบวงจรทั้งสองนี้ จะใช้ดิฟเฟอเรนเชียลแอมป์ที่ อยู่ภายในของ CA3059 นั้นทำหน้าที่เป็นตัวเปรียบเทียบ ระดับแรงดันเพื่อใช้ในการควบคุมการทำ งานของไตรแอก
รูปที่ 17 วงจรกระตุ้น การทำงานเมื่อแสงสว่างหมดไป
วงจรในรูปที่ 17 ทำหน้าที่เป็นสวิตช์ควบคุมธรรมดา โดยแรงดันที่ขา 9 มีค่าประมาณครึ่งหนึ่งของแรงดันที่ขา 2 ส่วนแรงดันที่ขา 13 จะถูกควบคุมจากอัตราส่วน ของความต้าน ทาน R2 + VR1 และ R3 + R4 ใน ที่นี้ R3 เป็น ความต้านทานที่เปลี่ยนค่าไปตามความเข้มของแสงที่ตกกระทบตัวมัน ซึ่งเรียกว่า LDR (Light Dependent Resistor) เมื่อแสงสว่างมาก R4 จะมีค่า ลดลงทำให้แรงดันที่ขา 13 นี้มีค่าต่ำกว่าขาที่ 9 ดังนั้นไตรแอกจะไม่ทำงาน (หรือหยุดทำงาน)
ในทางกลับกันเมื่อแสงสว่างลดลงหรือหมด ไป R3 จะมีค่า สูง ดังนั้นแรงดันที่ขา 13 จึงมีค่าสูงกว่าที่ขา 9 ไตรแอกจะ ถูกกระตุ้นให้ทำงาน วงจรนี้สามารถปรับระดับ ความเข้มของแสงที่จะเป็นตัวกำหนดให้ไตร แอกทำงาน หรือ หยุดทำงานได้โดยการปรับค่าความต้านทาน VR1 ขอให้ สังเกตว่าวงจรที่17 นี้ มีจุดทำงานอยู่ระดับเดียวนั่นคือ เมื่อความเข้มของแสงต่ำกว่าระดับนี้ไตร แอกจะทำงานแต่ถ้าสูงกว่าระดับนี้ไตรแอกจะหยุดทำงาน
รูปที่ 18 วงจรกระตุ้น การทำงานเมื่อแสงสว่างหมดไปอีกแบบหนึ่งที่มีฮิสเทอรีซิส
ส่วนวงจรในรูปที่ 18 เป็นการดัดแปลงวงจรที่ทำให้ลักษณะการ ทำงานเป็นแบบฮิสเทอรีซิส (hysteresis) นั่นคือระดับความเข้มของแสงที่จะทำให้ ไตรแอกทำงานหรือ หยุดทำงานนั้นเป็นคนละระดับกัน ทั้งนี้เพื่อ เป็นการป้องกันการทำงานผิดพลาดอันเนื่องมาจากมีเงามาบังแสงในช่วงเวลาสั้น ๆ
ตัวอย่างวงจรที่ใช้งานแบบอะซิโครนัส
ไตรแอกสามารถนำมาใช้เป็นตัวควบคุมระดับ ความร้อนของตัวให้ความร้อนที่ใช้ไฟฟ้าได้อย่างง่าย ๆ เช่น พวกเตาไฟฟ้า เตาอบไฟฟ้า หรือเตารีด เป็นต้นโดยอาศัยเทอร์โมสตัต หรือเทอร์มิสเตอร์เป็นอุปกรณ์ ในการเปรียบ เทียบอุณหภูมิตัวอย่างที่จะกล่าวถึงต่อไปในรูปที่ 19 และ 20 ทำหน้าที่เป็นสวิตช์ควบคุมการจ่ายไฟ อัตโนมัติให้แก่โหลดที่เป็นตัวให้ความร้อน เพื่อควบคุมให้ระดับความร้อนที่มีค่าคง ที่
เนื่องจากอุปกรณ์ที่ให้ความร้อนประเภท นี้จะกินกำลังไฟสูง (วัตต์สูง) ดังนั้นการออกแบบควรจะ ต้องระมัดระวังในเรื่องของ RFI ด้วย การออกแบบที่ใช้ไฟตรงเป็น ตัวกระตุ้นให้ไตรแอกทำงานนั้นอาจทำให้ ผลของ RFI มีค่า สูง ซึ่ง จะไปรบกวนคลื่นวิทยุได้ ดังนั้นทางที่ดีควรออกแบบในลักษณะที่เป็นซิงโครนัสเพื่อลด ผลของ RFI ลงใน ขณะที่ไตรแอกเริ่มทำงานในแต่ละครั้ง
รูปที่ 19 การใช้เทอโมสตัต ในการควบคุมอุณหภูมิของตัวให้ความร้อน
วงจรในรูปที่ 19 และ 20 เป็นการออกแบบโดยใช้ไฟตรง ในการควบคุมการทำงานของตัวให้ความร้อน ทั้งสองวงจรนี้ไฟตรงจะถูกสร้างจากส่วน ของวงจรที่ประกอบด้วย T1, D1 และ C1 ส่วนตัว ให้ความร้อนจะถูกควบคุมให้ทำงานได้ 2 ลักษณะ คือ การเปิด/ปิดด้วยมือ หรือแบบอัตโนมัติ โดยใช้สวิตช์ S1 ในรูปที่ 19 เป็นการใช้เทอโม สตัตในการเปิด/ปิดการทำงานโดยอัตโนมัติซึ่งขึ้นอยู่กับอุณหภูมิของ ตัวให้ความร้อนนั้นเอง
รูปที่ 20 การใช้เทอมิสเตอร์ในการควบคุมอุณหภูมิของตัวให้ความร้อน
ในรูปที่ 20 เป็นการใช้เทอร์มิสเตอร์ (R7) ซึ่งจะ เปลี่ยนแปลงความต้านภายในตามอุณหภูมิ ความต้านทาน VR1, R7 และ R2, R3 ต่อกันอยู่ในลักษณะเป็นวงจรบริดจ์ โดยทรานซิสเตอร์ Q1 ทำหน้าที่เป็นตัวตรวจสอบ ความไม่สมดุลย์ของวงจรบริดจ์ ส่วน VR1 ใช้ในการปรับตั้งระดับอุณหภูมิทำให้ Q1 เริ่มทำ งานเมื่ออุณหภูมิของตัวให้ความร้อนต่ำกว่าระดับที่ตั้งไว้ โดยจะทำให้ Q1 และไตรแอกทำงานตามไปด้วย แต่ถ้าอุณหภูมิสูงกว่าระดับนี้ Q1, Q2 และไตรแอกจะหยุดทำงาน
เนื่องจากแรงดันที่ให้แก่ขาเกตของไตร แอกนั้นจะเป็นบวกเสมอ แต่กระแสที่ไหลผ่านไตรแอกนั้นเป็นกระแสสลับ ดังนั้นจะมีทั้งช่วงบวกและลบ จากคุณสมบัติของไตรแอก ถ้าแรงดันที่คร่อมไตรแอกและที่เกตมีขั้วที่เหมือนกัน นั่นคือเป็น บวกหรือลบเหมือนกัน ไตรแอกจะถูกกระตุ้นให้ทำงานได้โดยง่าย แต่ถ้าในกรณีที่มีขั้วตรงข้ามกัน การกระตุ้นจะต้องใช้ระดับ กระแสที่กระตุ้นที่เกตสูงกว่าเดิมไตร แอกจึงจะทำงาน ดังนั้นในกรณีนี้ถ้าอุณหภูมิของตัวให้ความร้อนต่างกับอุณหภูมิที่ ตั้งไว้มาก ไตรแอกก็จะยอมให้กระแสไหลผ่านตัวมัน ทั้งในช่วงบวกและลบ ซึ่งเป็นการจ่ายกำลังไฟให้แก่ตัว ให้มันต่างกัน อุณหภูมิที่ตั้งไว้เพียงเล็กน้อยไตรแอกจะทำงานเฉพาะช่วงที่กระแสเป็นบวกเท่า นั้น จึง เป็นการจ่ายกำลังไฟ ให้แก่ตัวให้ความร้อนเพียงครึ่งเดียวเท่านั้นจากการทำงาน ในลักษณะนี้ จึงเป็นการควบคุมระดับอุณหภูมิได้เป็นอย่างดี
ตัวอย่างวงจรที่ใช้งาน แบบซิงโครนัส
รูปที่ 21 การควบ คุมอุณหภูมิโดยใช้เทคนิคของจุดตัดศูนย์
รูปที่ 21 เป็นการใช้งานของ CA3059 ร่วม กับเทอร์มิสเตอร์ในการควบคุมอุณหภูมิของตัวให้ ความร้อน ที่ ใช้ไฟฟ้าวงจรจะมีลักษณะคล้ายกับ รูปที่ 17 ยกเว้นเทอร์มิสเตอร์ (R3) ที่ทำ หน้าที่เป็นตัวตรวจสอบอุณหภูมิ โดยสามารถตั้งอุณหภูมิที่ต้องการได้ ด้วยการปรับค่า R2
รูปที่ 22 การปรับ ปรุงวงจรควบคุมอุณหภูมิให้มีความเที่ยงตรงสูง
ส่วนในรูปที่ 22 เป็นการปรับปรุงการทำงานของวงจรควบคุม อุณหภูมิให้ที่ผิดพลาดไปกว่าที่กำหนดไว้เพียง 0.5 องศาเซลเซียสเท่านั้น ในวงจรนี้แรงดันคร่อมเทอร์มิสเตอร์ จะถูกป้อนให้แก่ขา 13 ของ CA3059 และสัญญาณแรมพ์ (ramp) หรือ เรียกว่าสัญญาณฟันเลื่อยที่มีคาบเวลาเท่ากับ 300 มิลลิวินาที โดยมีจุดกึ่งกลางความสูงเท่ากับ ครึ่งหนึ่งของแรงดันที่ขา 2 ถูกป้อนให้แก่ขา 9 เพื่อเป็นระดับแรงดันเปรียบเทียบให้ แก่ส่วนของวงจรเปรียบเทียบระดับแรงดันของ CA3059
สัญญาณนี้ได้มากจากไอซีเบอร์ 555 หรือ IC1 การทำงานของวงจรทั้งหมด เป็นดังนี้ เมื่ออุณหภูมิของตัวให้ความร้อนต่ำกว่าค่าที่กำหนดไว้มาก ไตรแอกจะถูกกระตุ้น ให้จ่ายกำลังไฟแก่โหลดอย่างเต็มที่ หรือถ้า อุณหภูมิสูงกว่าค่าที่กำหนดมากก็จะหยุดทำงาน แต่ถ้าอุณหภูมิต่างกับค่าที่กำหนดไว้ เล็กน้อยคืออยู่ในช่วง 0.5 องศาเซลเซียส สัญญาณฟัน เลื่อยที่ให้จะมีผลต่อการทำงาน โดยขึ้นอยู่กับอัตราส่วนของช่วงของคาบ เวลาเปิดและปิดของสัญญาณที่เรียกว่า Mark/Space ratio หรือ M/S
ยกตัวอย่างเช่นถ้าอัตราส่วนของ M/S มีค่าเป็น 1:1 ดังนั้นในช่วงนี้ตัว ให้ความร้อนจะ ได้รับกำลังไฟเพียงครึ่งหนึ่งของกำลังไฟทั้งหมด หรือถ้า M/S มีค่า เป็น 1:3 ตัว ให้ความร้อนจะได้รับกำลังไฟเพียงครึ่งหนึ่งของกำลังไฟเพียง 1 ใน 4 ของทั้งหมดเท่านั้น ลักษณะการทำ งานแบบนี้ได้เยอธิบายไว้ในตอนท้ายของบทความตอนที่แล้ว ส่วนการควบคุม อัตราส่วนของ R2 และ R3 ในวงจรขอให้ลองกลับไปดู การทำงานของวงจร 555 ที่มีผลจากความต้านทานทั้งสองนี้ จากการทำงาน ของวงจรทั้ง หมดจะเห็นได้ว่าเป็นการควบคุมอุณหภูมิได้เที่ยงตรงกว่าแบบอื่น ๆ
วงจรหรี่ไฟ
วงจรหรี่ไฟก็เป็นการใช้งานที่สำคัญอีก แบบหนึ่งของไตรแอก โดยอาศัยการกระตุ้นที่ตำแหน่งเฟสที่คงที่ของสัญญาณไฟสลับ ที่ให้เพื่อ เป็นการควบคุมปริมาณกำลังไฟที่ป้อนให้แก่ โหลดที่เป็นหลอดไฟในวงจรประเภทนี้ จำเป็นต้องมีวงจรกรองความถี่แบบ LC เพื่อลดผลของ RFI ที่เกิดขึ้น
เทคนิคของการกระตุ้นที่ตำแหน่งเฟสคง ที่นั้นที่นิยมใช้มีอยู่ 3 วิธีคือ การใช้ไดแอก ร่วมกับวงจร RC, การ ใช้ UJT และการ ใช้ไอซีที่สร้างขึ้นเฉพาะในการกระตุ้นให้ไตรแอกทำงาน
รูปที่ 23 วงจร หรี่ไฟแบบพื้นฐาน
ในรูปที่ 23 แสดงถึงวงจรที่ใช้ไดแอกเป็นตัวสร้าง สัญญาณกระตุ้นให้แก่ไตรแอก ผลที่เกิดขึ้นสำหรับวงจรนี้คือการควบ คุมความสว่างของหลอดไฟจะไม่สมบูรณ์เนื่องฮิสเทอรีซิส หรือเรียกว่าแบ คแลช (backlash) นั่นคือ ในขณะที่ทำการลดความสว่างของหลอดไฟจนกระทั่งดับ โดยการปรับค่า VR1 ให้ สูงสุดนั้น ถ้าต้องการให้หลอดไฟเริ่มสว่างอีกครั้ง จะต้องปรับ VR1 ไปเป็นค่าประมาณ 80 เปอร์เซ็นต์ ของค่าสูงสุด ความสว่างที่ได้จะไม่ใช่ค่อย ๆ เริ่มสว่าง แต่จะสว่างขึ้นเล็กน้อย อย่างทันทีทันใด จึงเป็นการทำให้ควบคุมความสว่างได้ไม่ต่อเนื่องเท่าที่ควร ซึ่งเกิดขึ้น เนื่องจากในขณะที่ไดแอกกระตุ้นไตรแอกนั้นจะเป็นการคายประจุของ C1 ออกไป ด้วย
รูปที่ 24 วงจร หรี่ไฟที่ปรับปรุงให้สามารถควบคุมความสว่างได้สมบูรณ์
ผลของแบคแลชที่ เกิดขึ้นนี้สามารถลดลงได้โดยต่อความต้านทานค่า 47 โอห์ม อนุกรมเข้ากับไดแอก เพื่อลดผลของการคายประจุของ C1 แต่วิธีการที่ดีที่สุดที่นิยม ใช้กันได้แสดงไว้ใน รูปที่ 24 ในที่นี้ไดแอก จะถูกกระตุ้น จาก C2 แทน ซึ่งจะมีระดับแรงดันตกคร่อมเป็นไปตาม C1 แต่ C1 จะถูกลดผลของการคายประจุ ในขณะที่ไดแอกทำงานโดยความต้านทาน R2
รูปที่ 25 การใช้ UJT เป็นตัวกระตุ้นไตรแอกทำงานโดยไม่มีผล ของแบคแลช
ยังมีอีกวิธีหนึ่งที่สามารถตัดผลของแบคแลชได้สมบูรณ์คือการใช้ UJT ในการกระตุ้นให้ไตรแอกทำงาน ดังแสดงไว้ในรูปที่ 25 UJT (Q1) จะรับแรงดันขนาด 12 โวลต์ ที่สร้างขึ้นจากซีเนอร์ไดโอด D2 การทำงานของ UJT จะสัมพันธ์กับคาบของสัญญาณไฟสลับที่ ให้โดยใช้วงจรตรวจจับจุดตัดศูนย์ที่ประกอบด้วย Q2, Q3 และ Q4 ทรานซิสเตอร์ Q4 จะทำ หน้าที่จ่ายแรงดันให้แก่วงจรของ UJT ในทุก ๆ ครั้งที่สัญญาณไฟสลับผ่านจุดตัดศูนย์ ส่วน UJT จะทำ งานหลังจากช่วงเวลานั้นไปโดยสามารถกำหนดได้จากค่าของ R5, VR1 และ C2 UJT จะ ทำหน้าที่กระตุ้นให้ไตรแอกทำงานในทุก ๆ ครึ่งคาบเวลาของสัญญาณไฟสลับ ดังนั้นเราสามารถปรับความสว่างของหลอด ไฟได้โดยการปรับค่า VR1 และจะ ไม่เกิดผลของแบคแลชขึ้น
รูปที่ 26 การใช้ ไอซีเบอร์ S566B ใน การควบคุมการทำงานของไตรแอกสำหรับวงจรหรี่ไฟ
รูปที่ 26 แสดงถึงการใช้ไอซีเบอร์ S566B ที่ สร้างขึ้นพิเศษสำหรับเป็นตัวกระตุ้นไตรแอกในวงจรหรี่ไฟ ที่ควบคุมด้วย สวิตช์สัมผัส หรือสวิตช์กดหรือออปโต้ไอโซ เลเตอร์ก็ได้ การรับอินพุตของ S566B นั้น เป็นลักษณะ คล้ายระดับสัญญาณลอจิกที่ไปควบคุมการเพิ่มหรือลดความสว่างของหลอดไฟ นั่นคือถ้าแตะ สวิตช์สัมผัสหรือกดสวิตช์ หรือให้สัญญาณควบคุม 5 โวลต์แก่ออปโต้ไอโซเลเตอร์นาน เท่าใดความสว่างของหลอดไฟจะค่อย ๆ เพิ่มขึ้นจาก 3 เปอร์เซ็นต์ ไปจนถึง 97 เปอร์เซ็นต์สูงสุด และจะเพิ่มขึ้นเช่นนี้เรื่อย ๆ ไป
สำหรับสวิตช์สัมผัสสามารถทำได้โดยใช้ แผ่นโลหะตัวนำที่ต่อไว้ลอย ๆ โดยอนุกรม กับความต้านทาน R8 และ R9 ดังรูป
วงจรควบคุมความเร็วของยู นิเวอร์แซลมอเตอร์
ยูนิเวอร์แซลมอเตอร์ เป็นมอเตอร์ประเภทหนึ่งที่สามารถใช้ ระบบไฟได้ทั้งแบบไฟสลับและไฟตรง โดยความเร็วของมอเตอร์ประเภทนี้ขึ้น อยู่กับกำลังไฟที่ให้แก่ตัวมัน ดังนั้นเราจึงสามารถนำเอาไตรแอกหรือเอสซีอาร์มาใช้ควบคุม ความเร็วของมอเตอร์ประเภทนี้ได้
โดยทั่ว ๆ ไปแล้วมอเตอร์ประเภทนี้จะระยุความเร็วไว้ค่าเดียว และกำหนดแรง ดันของไฟที่ใช้ การใช้ไตรแอกเพื่อควบคุมความเร็วของมอเตอร์จะสามารถทำได้โดย สมบูรณ์โดยใช้วงจรที่แสดงไว้ในรูปที่ 27
รูปที่ 27 การใช้ ไตรแอกในการควบคุมความเร็วของยูนิเวอร์แซลมอเตอร์
วงจรในรูปที่ 27 นี้ ใช้ควบคุมความเร็วของมอเตอร์ขนาดเล็ก ที่ใช้กับโหลดไม่มากนัก เช่น เครื่อง ผสมอาหารหรือเลื่อยขนาดเล็กเป็นต้น แต่สำหรับมอเตอร์ที่ใช้กับโหลดมาก เช่น สว่านไฟฟ้า หรือเครื่อง ขัดกระดาาทรายเป็นต้นควรจะใช้วงจรอีกแบบหนึ่ง ที่ใช้เอสซีอารืฃ์ควบ คุมดังแสดงไว้ในรูปที่ 28
รูปที่ 28 การใช้เอสซีอาร์ในการควบคุม ความเร็วของยูนิเวอร์แซลม อเตอร์
เอสซีอาร์จะ ทำหน้าที่ควบคุมกำลังไฟฟ้าที่จะป้อนให้แก่มอเตอร์ โดยป้อนไปให้ ในลักษณะครึ่งรูปคลื่น ซึ่งจะทำให้กำลังและความเร็วของมอเตอร์ลดลงประมาณ 20 เปอร์เซ็นต์ หรือมากกว่า วงจรนี้ประกอบด้วย R1, R2 และ D1 เป็นตัวกำหนดของการ กระตุ้นที่เฟสไม่เกิด 90 องศา ซึ่งเป็นช่วงที่แรงบิด (Torque) ของมอเตอร์มีค่าสูง และสิ่งนี้เองที่จำเป็น จะต้องใช้เอสซีอาร์ในการควบคุมความเร็วของมอเตอร์ที่โหลดมากหรือ ต้องการแรงบิดมากนั่นเอง เพราะในกรณีนี้ที่ความเร็ว ของมอเตอร์ถึงแม้จะต่ำแต่ก็ยังมีแรงบิดสูง ซึ่งต่างจากการใช้ไตรแอก ถ้ามีความเร็วเท่ากันแต่แรงบิดจะต่ำกว่ามาก เนื่องจากตำแหน่งของเฟสที่ใช้กระตุ้น ไตรแอกให้ทำงานนั้นเกิน 90 องศา ทำให้แรงบิด ต่ำลงนั่นเอง

