แอมปลิฟลายเออร์
แอมปลิฟลายเออร์หรือเครื่องขยายเป็นเครื่อง ใช้สำหรับเพิ่มโวลเต็จหรือกระแส
หรือกำลังของสัญญาญไฟฟ้า
การขยายสัญญาณไฟฟ้าทั้งสามแบบเรียกว่า เกนหรืออัตราการขยาย เกนหาได้จาก
การคำนวณโดยใช้ระดับสัญญาณอินพุทและ ระดับสัญญาณเอ้าพุท
เกน = (สัญญาณเอ้าพุท) / (สัญญาณอินพุท)
เกน เป็นอัตราส่วน ทำให้ไม่ต้องมีหน่วย สัญลักษณ์ที่ใช้กันทั่วของเกน คือ A และมี
ตัวห้อย เป็น i v และ p เพื่อกำหนดชนิดของสัญญาณ
Ai = อัตราขยายกระแส
Av = อัตราขยายโวลเต็จ
Ap = อัตราขยายกำลัง
สัญลักษณ์สามเหลี่ยมตะแคงใช้แทนอุปกรณ์ทั้งหมดที่ ประกอบเป็นเครื่องขยายหรือ
แอมปลิฟลายเออร์

การใช้ BJT เป็นแอมปลิฟลายเออร์สำหรับ สัญญาณขนาดเล็ก
ทรานซิสเตอร์นอกจากจะไบอัสให้ต่อวงจรเต็มและตัด วงจรขาดทำหน้าที่เป็นสวิตช์แล้ว
ยังสามารถไบอัสให้ต่อวงจรเป็นบางส่วนได้ ขึ้นอยู่กับสัญญาณอินพุท ซึ่งอธิบายด้วยกราฟคุณลักษณะ
เอ้าพุทและโหลดไลน์ได้

จากการเลือกดีซีไบอัสขาเบสที่เหมาะสมจะทำให้สามารถ ไบอัสหลาย ๆ จุดบนโหลดไลน์ให้
ทรานซิสเตอร์ทำงานได้เป็นอย่างดี
เช่น
ถ้า IB = 0 ทำให้ IC = 0 ทรานซิสเตอร์ตัดวงจรขาด VCE = 10V
ถ้า IB = 5uA ทำให้ IC = 3mA ทรานซิสเตอร์ต่อวงจรบ้าง VCE = 7V
ถ้า IB = 10uA ทำให้ IC = 5mA ทรานซิสเตอร์ต่อวงจรบ้าง VCE = 5V
ถ้า IB = 15uA ทำให้ IC = 7mA ทรานซิสเตอร์ต่อวงจรบ้าง VCE = 3V
จะเห็นว่ากระแสเอ้าพุทถูกควบคุมด้วยกระแสอินพุท โดยไม่มีสัญญาณเข้าทางอินพุท
เรียกว่า จุดสงบ(quiescence หรือ Q) จุด Q จะอยู่ที่ใดที่หนึ่งบนเส้นโหลดไลน์ จากล่างสุด
ที่ VCE = 10V IC = 0A ถึงบนสุดที่VCE = 0V IC = 10mA
การเลือกจุด Q มีหลักการ ที่ว่า เครื่องขยายจะต้องมีการเพี้ยนของสัญญาณน้อยที่
สุด สัญญาณเอ้าพุทจะ ต้องเหมือนสัญญาณอินพุทมากที่สุดเพียงแต่ใหญ่กว่า ที่แน่ ๆ คือ
สัญญาณจะต้องสวิงขึ้นและลงทั้งสองทางได้อย่างสะดวก จุดที่ดีที่สุดคือจุดกึ่งกลางของ
เส้นโหลดไลน์
VCEQ = VCC / 2
เมื่อทรานซิสเตอร์ถูกไบอัสที่จุดกึ่งกลางเส้นโหลดไลน์ เรียกว่า การไบอัสคลาสเอ
VCEQ = 5V IC = 5mA

วงจรเครื่องขยายพื้นฐาน

วงจรแบ่งแรงดันไฟฟ้า R1 และ R2 ทำหน้าที่ให้
VBE คงที่ เป็นผลให้ IB คงที่ด้วย IC จะถูกกำหนด
โดย IB และ hFE ได้
IC = hFE x IB
Vout ก็คือ VCE ถูกกำหนดโดยโวลเต็จตกคร่อม RC
เกิดจากการใหลของกระแส IC
VCE = VCC - (ICRC)

เมื่อ IC = 0A , VCE = VCC
VCE = +10V ที่จุด x
เมื่อ VCE = 0V
IC = VCC / RC = 10V / 1k = 10mA ที่จุด y
ตำแหน่ง Q อยู่ที่กลางเส้น โหลดไลน์ที่มี VCEQ = 5V ถ้าทรานซิสเตอร์
มีค่า hFE(min) = 250 แล้ว
IC = 5mA
IB = IC / hFE
= 5 x 10-3 / 250
= 20uA
ทำให้ได้ IBQ = 20uA

R1 และ R2 จะต้องเลือกให้ สามารถคงค่า IBQ ที่ 20uA ที่
ไม่มีสัญญาณ
IBQ = 20uA
ICQ = 5mA
VCEQ = 5V
VCE = VCC - (ICRC)
= 10 - (5 x 10-3 x 1k)
= 10 - 5
= 5V
ถ้าใส่สัญญาณเข้าทางอินพุท เมื่อสัญญาณอินพุทเป็นบวกเพิ่มขึ้น ทำให้ IB เพิ่มขึ้น
จุด Q จะเลื่อนขึ้นตามเส้น ไปสู่จุด y ทำให้ IC เพิ่มขึ้น ค่า ICRCเพิ่มขึ้น
และทำให้ VCE ลดลง
ตรวจสอบความคิด
ขณะที่สัญญาณอินพุทเพิ่มขึ้นทางด้านเอ้าพุทจะลดลง สมมุติว่าสัญญาณเข้าทำให้ค่า
IB เพิ่มขึ้นเป็น 30uA ทำให้ค่า IC เพิ่มขึ้นเป็น 30uA x 250 =
7.5mA จะได้ค่าโวลเต็จตก คร่อม RC เป็น
ICRC = 7.5 x 10-3 x 1k
= 7.5V
จะได้ VCE = 10 - 7.5
= 2.5V
เมื่อสัญญาณอินพุทไปทางลบ IB ลดลง จุด Q เคลื่อนลงไปหาจุด x
ทำให้ค่า IC ลดลง ค่า ICRC ลดลง ค่า VCE เพิ่มขึ้น
ต่อมาเมื่อ Vin เป็นบวก IB และ IC สูงขึ้น VCE ลดลง พอ Vin เป้น
ลบ IB และ IC ลดลง VCE เพิ่มขึ้น

ตรวจสอบความเข้าใจ 7
เครื่องขยายทรานซิสเตอร์อิมิตเตอร์ร่วมคลาสเอ มีตัวต้านทานโหลดที่ขาคอลเลค-
เตอร์ 2.2k ถ้ากระแสคอลเล็คเตอร์เป็น 2mA ภาย ใต้เงื่อนใข Q และ แหล่งจ่ายไฟดีซี 12V หา
ก Q เอ้าพุทโวลเต็จ
ข เอ้าพุทโวลเต็จที่จะสวิงได้สูงสุดก่อนจะเกิดการผิดเพี้ยน
ค กระแสเอ้าพุทที่จะสวิงได้สูงสุดก่อนจะเกิดการผิดเพี้ยน
ง กระแส เบส Q เมื่อค่า hFE เป็น 120
อินพุทและเอ้าพุทคาปา ซิเตอร์

จากที่กล่าวมาเป็นการไบอัสที่ไม่มีสัญญาณเข้ามาเลย หรือไบอัสคงที่ แต่ถ้า
มีการใส่สัญญาณดีซีผสมเข้ามาด้วย สัญญาณดีซีนี้จะทำให้จุดทำงานของ ทรานซิสเตอร์
เลื่อนไป และเปลี่ยนแปลงจุดไบอัสไป

ไม่มีดีซี มีเอซี 10mV

มีทั้งเอซีกับดีซีเข้ามา เอซี 10mV กับ ดีซี 1V
ถ้าสัญญาณเอ้าพุทอยู่ ทางซีกบวก

สัญญาณซีกบวกนี้ มีการสวิงจากจุด +5V เป็นสัญญาณเอซีเอ้าพุทจริงเป็น

สัญญาณเอซีนี้ มีการสวิงจากจุด 0V ดังนั้นทำให้ทางด้านอินพุทและเอ้าพุท
ของวงจรขยายจำเป็นต้องแยกสัญญาณเอซีออกจากไฟดีซี ให้มีเพียงสัญญาณเอซีเท่า
นั้นผ่านไปได้ อุปกรณ์ที่นิยมใช้มากที่สุดสำหรับงานนี้คือ คาปาซิเตอร์
การส่งต่อสัญญาณ(คับปลิ้ง)ด้วยคาปาซิเตอร์
คาปาซิเตอร์เป็น อุปกรณ์ที่ตอบสนองต่อสัญญาณ หมายความว่าสัญญาณที่ผ่าน
คาปาซิเตอร์มากหรือ น้อยขึ้นอยู่กับ
1 ความจุของคาปาซิเตอร์
2 ความถี่ของสัญญาณ
ความต้านทานของคาปาซิเตอร์ต่อ ไฟเอซี คือ XC
XC = 1 / 2 p f C W
ตัวอย่างเช่นคาปาซิเตอร์ความ จุ 10uF คำนวณหาความต้านทานต่อไฟฟ้าเอซีที่
ความถี่ 1Hz และ 10kHz
ที่ 1 Hz XC = 16kW
10kHz XC = 1.6W
แสดงว่าคาปาซิเตอร์ 10uF นำสัญญาณ 10kHz ได้เป็นอย่างดี แต่จะเป็นตัว
ต้านทานค่าสูงสำหรับสัญญาณ 1Hz
ตรวจสอบความคิด
สำหรับไฟดีซีมีความถี่ 0Hz จะ มีความต้านทานต่อไฟฟ้าดีซี เป็น อนันต์ ¥ W
คาปาซิเตอร์มี คุณสมบัติตามสัญญาณดังนี้
1 ทำงานเหมือนตัดวงจร สำหรับสัญญาณดีซี ความต้านทานมีค่าอนันต์
2 มีความต้านทานต่ำมากสำหรับสัญญาณเอซีความถี่สูง ความต้านทานน้อย
3 มีความต้านทานสูงสำหรับ สัญญาณเอซีความถี่ต่ำ ความ ต้านทานมาก
จะต้องเลือกขนาดของคาปาซิเตอร์ให้ มีความต้านทานต่ำสำหรับสัญญาณย่านความถี่
ที่ใช้งานกับเครื่องขยายนั้น ๆ

คาปาซิเตอร์จะยอมให้ สัญญาณเอซีผ่านได้ แต่ป้องกันไม่ให้ส่วนที่เป็นดีซีผ่านไปได้
จึงได้ชื่อ 2 อย่างพร้อมกันคือ คาปาซิเตอร์คับ ปลิง กับ คาปาซิเตอร์บลอคกิ้ง
การควบคุมอุญหภูมิใน ตัวทรานซิสเตอร์
ขณะทรานซิสเตอร์ถูกไบอัสให้ทำงานมีกระแสคอลเล็คเตอร์ กระแสอิมิตเตอร์ และ
กระแสเบส ระหว่างเบสกับคอลเล็คเตอร์ไบอัสแบบรีเวอร์ส จะมีกระแสใหลตาม การควบคุมของ
กระแสเบส แต่ในตัวทรานซิสเตอร์มีประจุพาหะรองอยู่ด้วยทำให้เกิดกระแสรั่วใหลอันเป็นสิ่งที่
ไม่ต้องการเพราะกระแสนี้ทำให้เกิดความร้อนขึ้นใน ตัวทรานซิสเตอร์ เมื่อมี กระแสคอลเล็คเตอร์
ใหลมาก ทำให้กระแสอิมิตเตอร์ใหลมาก ความร้อนจะเพิ่มขึ้น ความร้อนนี้จะทำให้กระแสรั่วใหล
เพิ่มขึ้น ทำให้จุดทำงานที่เลือกไว้เลื่อนขึ้นไปตามเส้นโหลดไลน์ และลงเมื่ออุณหภูมิอันเกิดจาก
ความร้อนลดลง ในการควบคุมความร้อนที่เกิดขึ้น ทำให้ต้องมีตัวระบายความร้อนสำหรับตัว
ทรานซิสเตอร์ไม่ร้อนมากเกินไป แต่ไม่สามารถหยุดความร้อนที่เกิดขึ้นนี้ ได้
วิธีทั่ว ๆ ไป ใช้ตัวต้านทานต่อที่ขาอิมิตเตอร์เป็น RE

R1 และ R2 ทำให้ไบอัสโวลเต็จขาเบส VB
มีค่าคงที่ ทำให้ค่า IB นิ่ง ค่า VBE มีค่า ประมาณ 0.6V สำหรับ
ซิลิคอนทรานซิสเตอร์
ถ้า IE = IC
แล้ว VBE = REIC
ถ้า VB = 1.6V
และ VE = 1.0V
VBE = VB - VE
= 0.6V
จากกระแสรั่วใหลในตัว ทรานซิสเตอร์ทำให้ IC เพิ่มขึ้น IE เพิ่มขี้น VE เพิ่มขึ้นด้วย
เช่น เพิ่มเป็น 1.1V ทำให้
VBE = 1.6 - 1.1
= 0.5V
นั่นคือ VBE ลดลง
ทำให้ IB ลดลง ต่อไป ก็ IC ลดลงด้วย ทำให้จุดทำงานคงที่
ในทำนองเดียวกันกระแสรั่วใหลลด ลงและ IC ตกลง ทำให้ VE จะ
ต้องลดลง เป็นผลให้ VBE เพิ่มขึ้น ทำ ให้จุดทำงานเดิมอยู่คงที่ต่อไป ด้วยวิธีนี้
ทำให้จุดทำงานคงที่อยู่ในช่วงอุณหภูมิที่กว้างขึ้น วงจรจะทำงานมี เสถียรภาพมากขึ้น
การควบคุมอุญหภูมิใน ตัวทรานซิสเตอร์ภายใต้เงื่อนใขของสัญญาณ
เมื่อวงจรทำงานโดยมีสัญญาณป้อนเข้าทางอินพุท กระแสเบสจะเปลี่ยนแปลง
ไปตามสัญญาณอินพุท กระแสคอลเล็คเตอร์จะเปลี่ยนไปด้วย ทำให้กระแสผ่าน REเปลี่ยน
เป็นผลให้ VE ขึ้น ๆ ลง ๆ ตามกระแสเอ้าพุท
เมื่อ VE เพิ่มขึ้น VBE ลดลง และเมื่อ VE ลดลง VBE
เพิ่มขึ้น ทำให้เพิ่มความมั่นคงทางอุณหภูมิของทรานซิสเตอร์ขึ้น เมื่อสัญญาณเอซี ไปทำให้ VE
แปรไปจะทำให้อัตราการขยายของทรานซิสเตอร์ลดลง
เพื่อป้องกันไม่ให้กระแสเอซีใหลผ่าน RE ในขณะที่กระแสดีซีใหลผ่าน
RE โดยใช้คาปาซิเตอร์ทำ หน้าที่บายพาส RE และทำใหัสัญญาณ
เอซีเป็น 0V ทำให้ CE มีชื่อว่า บายพาสหรือดีคับปลิ้งคาปาซิเตอร์ และเลือกให้มี
ความต้านทานต่อสัญญาณเอซีต่ำ ๆ

ตรวจสอบความคิด
ไม่มีดีซีใหลผ่าน CE เพราะคาปาซิเตอร์กั้นกระแส ไฟฟ้าตรง
ความสำคัญของดีคับปลิ้งคาปาซิเตอร์
ถ้าไม่มีคาปาซิเตอร์ตัว นี้จะทำให้เอซีต้องใหลผ่าน RE ร่วมกับดีซี
ที่ทำหน้าที่รักษาสมดุลย์ทาง อุณหภูมิให้แก่ทรานซิสเตอร์ อัน เป็นผลให้อัตราการขยายสัญญาณ
เอซีของทรานซิสเตอร์ลดลง

คาปาซิเตอร์ที่ต่อ ขนานกับ RE จะมีค่าความต้านทานต่อไฟฟ้าเอซี
ความถี่สูงน้อย แต่ความถี่ต่ำมาก ถ้าจะให้ ค่าความต้านทานนี้น้อยลงสำหรับความถี่ต่ำจะต้องใช้
คาปาซิเตอร์ที่มีค่า มาก ๆ เช่นถ้าใช้ CE 100uF จะมีค่าเพียง
XC ที่ 1kHz = 1.59 W

กราฟคุณสมบัติเฉพาะของแอมปลิฟายเออร์
สำหรับเครื่องขยายกำลังต่ำ สิ่งที่ต้องสนใจคือ
อัตราการขยาย จำนวนการเพิ่มขึ้นจากสัญญาณอินพุท
สำหรับเครื่องขยายสัญญาณกำลังต่ำ Ai และ Av เป็น
อัตราขยายกระแสและอัตราการขยายโวลเต็จ สำหรับเอซี ถ้าตัวห้อยเป็นอักษรเล็ก แทน
เครื่องขยายสัญญาณกำลังต่ำ ถ้าตัวห้อยเป็นอักษรใหญ่ แทนเครื่องขยายดีซี หรือดีซี
ไบอัส
hFE = อัตราการขยายกระแสดีซีฟอร์เวอร์ส
hfe = อัตราการขยายกระแสเอซี
เมื่อป้อนสัญญาณอินพุทเข้าไปในเครื่องขยายกำลังต่ำ จะทำให้ค่าดีซีไบอัสเปลี่ยน
ไป ทำให้จุด Q เลื่อนไปด้วย แต่เป็นการเปลี่ยนแปลงเพียงเล็กน้อย เมื่อสัญญาณที่เข้าไปมี
ขนาดเล็ก ๆ
Ai = กระแสที่เปลี่ยนไปทางเอ้าพุท / กระแสที่เปลี่ยนไปทางอินพุท
= dIC / dIB
= Ic / Ib
เมื่อ d คืออักษรกรีกชื่อเดลต้าแทนการเปลี่ยนแปลงเพียงเล็กน้อย
IC คือกระแสเอ้าพุทกำหนด โดยการไบอัส
IC คือกระแสอินพุทกำหนดโดยการไบอัส
ทำนองเดียวกัน ได้
Av = โวลเต็จที่เปลี่ยนไปทางเอ้าพุท / โวลเต็จที่เปลี่ยนไปทางอินพุท
= dVCE / dVBE
= Vce / Vbe
ระดับการผิดเพี้ยนของสัญญาณ ขนาดของสัญญานอินพุทสูงสุด
ก่อนที่สัญญาณเอ้าพุทจะ เพี้ยนไป เป็นการง่ายมากถ้า สัญญาณอินพุทมีขนาดแรงมากไปกว่าที่
จะทำให้สัญญาณเอ้าพุทสวิง พอดีจากจุด Q ถึงจุดสูงสุดหรือต่ำสุด ส่วนที่เกินพอดีจะถูกขลิบ
ออกไป

เช่น สัญญาณอินพุท 40mVp-p ทำ ให้ได้เอ้าพุทไม่มีการเพี้ยนดังรูปบน เมื่อสัญญาณ
อินพุทเพิ่มเป็น 45mV จะทำให้สัญญาณเอ้าพุทโต ขึ้นส่วนที่เกินจะถูกขลิบไปดังรูปล่าง
แบนด์วิธของสัญญาณ ความกว้างของย่านความถี่ที่เครื่องขยายสามารถทำงานได้
เครื่องขยายในอุดมคตินั้นสามารถขยายสัญญาณได้ขนาด เท่ากันทุกความถี่
เช่น ถ้า AV = 100, Vin = 10mV แล้ว Vout = AV x Vin = 1V
ที่ f = 0Hz ได้ Vout = 1V
f = 10Hz ได้ Vout = 1V
f = 1MHz ได้ Vout = 1V
จะได้กราฟเป็น

แต่ความจริงไม่เป็นเช่นนี้ สัญญาณเอ้าพุทจะมีขนาดเปลี่ยนไปตามความถี่ของสัญญาณอินพุท
เหมือนหูคนได้ยินเสียงช่วง 20Hz ถึง 20kHz ช่วงความถี่เรียกว่า แบนด์วิธ หรือ ย่านความถี่ หมายถึง
จุดที่ความถี่ของสัญญาณด้านต่ำไปทำให้เครื่องขยาย สามารถขยายสัญญาณได้ต่ำกว่า 70.7 % ถึง จุดที่
ความถี่ของสัญญาณด้านสูงไปทำให้เครื่องขยายสามารถ ขยายสัญญาณได้ต่ำกว่า 70.7 %

อัตราการขยายที่ความถี่ปานกลาง = 100
70.7 % ของ 100 = 70.7
f1 = จุดตัดที่ความถี่ต่ำ
f2 = จุดตัดที่ความถี่สูง
สำหรับเครื่องขยายเสียง f1 และ f2 ประมาณ 20Hz ถึง 20kHz
ตามความสามารถรับฟังได้ของคน
ความต้านทานทางอินพุทและ เอ้าพุท ความต้านทานที่มองเข้าไปใน
เครื่องขยาย และระหว่างขั้วเอ้าพุท
เครื่องขยายจะมีขั้วอินพุท 2 ขั้ว และขั้วเอ้าพุท 2 ขั้ว ระหว่างขั้วอินพุทจะเหมือนมีตัวต้านทาน
ต่ออยู่ เป็น Rin ระหว่างขั้วเอ้าพุทจะเหมือน มีตัวต้านทานต่ออยู่ Rout เมื่อต่อเครื่องกำเนิด สัญญาณเข้า
ที่ขั้วทั้งสองของอินพุท Rin จะต่อขนานกับ เครื่องกำเนิดสัญญาณ และลำโพงก็จะต่อขนานกับ Rout ด้วย

มีความสำคัญมากเพราะตัวต้านทานทั้งสองต่อขนานกัน ความต้านทานรวมจะต้องน้อยกว่า
ค่าความต้านทานของตัวต้านทานที่มีค่าน้อยที่สุด
เช่น เครื่องกำเนิดสัญญาณมีความต้านทานเอ้าพุทเป็น 5k และ Rin ของเครื่องขยายเป็น
500 โอห์ม ได้ความต้านทานรวมเป็น
RT = (Rs x Rin) / (Rs + Rin)
= (5000 x 500) / 5500
= 454 W
จะทำให้เกิดการโหลดสัญญาณจากเครื่องกำเนิดสัญญาณ มากขึ้นจน อาจจะหยุดทำงานได้
เช่น เครื่องขยายมี Rout เป็น 120 โอห์ม ลำโพงมีความต้านทานของคอยล์เป็น 8 โอห์ม
RT = (120 x 8) / (120 + 8)
= 7.5 โอห์ม
ทำให้เกิดกระแสใหลเกิน ในเครื่องขยายและพังไปได้ หรือ อย่างน้อยก็ทำให้เกิดการเพี้ยน
ของสัญญาณ
จึงเป็นสิ่งจำเป็นที่จะต้องรู้ความต้านทานอินพุท และความต้านทานเอ้าพุทของเครื่องขยาย
เพื่อจะได้นำไปต่อใช้งานได้อย่างถูกต้อง
การทดสอบแอมปลิฟลายเออร์สำหรับสัญญาณขนาดเล็ก
หลังจากสร้างเสร็จแล้วจะต้องมีการทดสอบ รายการที่จะทดสอบ คือ
- อัตราการขยาย
- ระดับสัญญาณที่มีการเพี้ยน
- แบนด์วิธ
- ความต้านทานอินพุท และความต้านทานเอ้าพุ ท
อัตราการขยาย
ได้แก่อัตราการขยายโวลเต็จ
Av = Vout / Vin

ขบวนการ
1 ต่อแหล่งจ่ายไฟที่พอเหมาะให้แก่เครื่องขยาย
2 ต่อเครื่องกำเนิดสัญญาณแบบไซน์ 1kHz 20mVp-p เข้าทางอินพุท
ตรวจสอบความคิด
ที่ต้องใช้ 1kHz เพราะความ สะดวก หาคาปาซิเตอร์คับปลิ้งง่าย ปรับสโคปให้นิ่ง
ได้ดี และเป็นความถี่มาตรฐานของเครื่องขยายเสียง
3 ดู Vin และ Vout จากสโคป เพิ่มลด Vin จน Vout ไม่ เพี้ยน
4 บันทึกค่าที่วัดได้แบบพีคทูพีคจากสโคปแล้วคำนวณหา Av
ระดับการผิดเพี้ยนของสัญญาณ
1 วงจรคงเหมือนเดิม เครื่องมือต่าง ๆ ต่อเหมือนกับการหาอัตราการขยาย
2 ขณะดูสัญญาณเอ้าพุทเพิ่ม สัญญาณอินพุทจนสัญญาณเอ้าพุทเริ่มเพี้ยนไปจาก รูปไซน์
ลดสัญญาณอินพุทจนสัญญาณเอ้าพุทปกติ วัด Vin
3 ค่า Vin ขณะนี้คือสัญญาณอินพุทสูงสุดก่อนที่จะเกิดการเพี้ยนของสัญญาณเอ้าพุท
แบนด์วิธของสัญญาณ
ได้แก่ย่านความถี่ของสัญญาณที่เครื่องขยายสามารถทำ งานได้ โดยอัตราการ
ขยายสัญญาณลดลง 70.7 % จากค่ากลางแบนด์
ในการตรวจสอบ จะต้องวัดอัตราการขยายจากการใช้สัญญาณความถี่ต่ำ 10
Hz ถึงสัญญาณความถี่สูง 1 MHz แล้วนำไปเขียนกราฟ ระหว่างความถี่ของสัญญาณกับ
อัตราการขยายตอบสนอง

จากกราฟมุมด้านบนและด้านล่างของความถี่คือ f1 กับ f2
ทำให้หาแบนด์วิธได้ เป็น
B = f2 - f1
ถ้า f1 = 25Hz
และ f2 = 980kHz
แล้ว B = 980kHz - 25Hz
= 980kHz
วิธีดำเนินการทดสอบ
1 ติดตั้งเครื่องและเครื่องขยายเหมือนกับการหา อัตราการขยาย
2 ตั้ง Vin ให้ต่ำกว่าระดับสูงสุดไม่เพี้ยน เช่น Vin(max) = 50mV ก่อนเพี้ยน ก็ตั้งที่ 20mV
3 เตรียมตาราง
ความถี่
Vin
Vout
Av = Vout / Vin
10Hz
20mV
24mV
1.2
30Hz
20mV
30mV
1.5
4 ทดลองจนสามารถนำค่าที่ได้ไปเขียนกราฟระหว่างความ ถี่กับอัตราการขยายได้
ตรวจสอบความคิด
ในการทดลองจะทำเฉพาะบริเวณที่มีการเปลี่ยนแปลง อัตราการขยายให้มี
จำนวนจุดเพิ่มขึ้น

5 วัดจนเสร็จ คำนวณ Av แล้วเขียนกราฟ
การเขียนกราฟ
เนื่องจากย่านความถี่กว้างมากตั้งแต่ระดับ Hz ไปถึงระดับ kHz จนถึงระดับ
MHz ถ้าใช้กระดาษกราฟแบบลิ เนียร์หรือแบบช่องละหน่วยหว้างเท่ากันจะทำให้ ต้องใช้
กระดาษกราฟใหญ่มาก มีกระดาษกราฟอีกแบบหนึ่งที่มีสเกลหรือความกว้างของช่องเป็น
แบบล๊อกด้านนอนกับแบบ ลิเนียร์ด้านตั้ง แบบล๊อกจะมีความกว้างของช่องตอนต้นกว้าง
ตอนปลายแคบลง แบ่งเป็นตอน ๆ เรียกว่า ไซเกิล เช่น 10Hz - 90Hz เป็น ไซเกิลแรก
100Hz - 900Hz เป็นไซเกิลที่สอง 1kHz - 9kHz เป็นไซเกิลที่สาม ฯลฯ

ความต้านทานทางอินพุทและ เอ้าพุท
ความต้านทานทางอินพุท

1 ตั้งวอลลุ่มอินพุท เป็น 0 โอห์ม
2 ตั้งเครื่องกำเนิดสัญญาณให้มีความถี่เป็น 1kHz แบบไซน์ ปรับให้ได้ Vin เท่าโวลเต็จ
สูงสุดก่อนเพี้ยน
3 วัด Vout
4 เพิ่มค่าวอลลุ่มอินพุท จน Vout มีค่าตกลงเป็นครี่งหนึ่ง ก่อนเพิ่มค่าวอลลุ่ม
5 ค่าความต้านทานของวอลลุ่มขณะ นี้ ประมาณเท่ากับความต้านทานอินพุทของเครื่องขยาย
ความต้านทานทางเอ้าพุท
1 ปลดวอลลุ่มและสายสโคปด้านเอ้าพุทออก
2 ต่อเครื่องกำเนิดสัญญาณเข้าอินพุทและปรับค่า สัญญาณอินพุทจนได้ค่าสัญญาณเอ้าพุท
เหมาะสม ที่ความถี่ 1kHz
3 ต่อวอลลุมแบบไวร์วาล์วหรือแบบขดลวดและปรับจนได้ค่า Vout ลดลงเหลือครึ่ง ของ
เดิม
4 ค่าความต้านทานของวอลลุ่มจะ แทนค่าความต้านทานเอ้าพุทของเครื่องขยาย

ปฏิบัติการที่ 15
การทดสอบเครื่องขยายเสียงกำลังต่ำ

อุปกรณ์และเครื่องมือ
BC108
R 56k, 12k, 4.7k, 1k
10uF 2 ตัว
100uF
สโคป 2 แกน
แหล่งจ่ายไฟ
เครื่องกำเนิดสัญญาณ
กระดาษกราฟ 6 ไซเกิล ล๊อก/ลิเนียร์
ดิจิตอลมัลติมิเตอร์
วิธีทดลอง
1 ต่อวงจร
2 ต่อแหล่งจ่ายไฟและแหล่งกำเนิดสัญญาณ ใช้สโคปวัด Vin และ Vout
3 ขณะไม่จ่ายสัญญาณเข้าเครื่องขยาย วัดและบันทึกค่า ดีซีไบอัสโวลเต็จที่ ขาเบส
ขาคอลเล็คเตอร์ ขาอิมิตเตอร์ เทียบกราวนด์
4 ป้อนสัญญาณจากเครื่องกำเนิดสัญญาณความถี่ 1kHz แบบไซน์
5 จากที่กล่าวมาแล้วแต่ต้น หาสิ่งต่อไปนี้
ก อัตราขยาย ข ระดับสัญญาณเพี้ยน ค แบนด์วิธ
ง ความต้านทานอินพุท จ ความต้านทานเอ้าพุท
ผลการทดลอง
เขียนรายละเอียดเฉพาะของเครื่องขยาย รวมทั้งกราฟผลตอบสนองต่อความถี่ของ
เครื่องขยาย
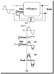
ฟีดแบคหรือการป้อนย้อนกลับ
เป็นการเอาบางส่วนของสัญญาณเอ้าพุทป้อนให้อินพุท

รูป ก เป็นเครื่องขยายที่ไม่มีการป้อนย้อนกลับเลย เป็นเครื่องขยายวงเปิด
มี Vs = Vin
รูป ข เป็นเครื่องขยายเดิมแต่มีการป้อนย้อนกลับ ได้แก่วงจรตัวต้านทาน
ลดสัญญาณเอ้าพุทมา ป้อนให้อินพุทของเครื่องขยาย ทำให้สัญญาณอินพุทมีสัญญาณ
ป้อนย้อนกลับผสมอยู่ด้วย
Vs = อินพุทเข้าสู่ระบบ
Vin = อินพุทเข้าเครื่องขยาย
Vout = เอ้าพุทออกจากเครื่องขยาย
b = ส่วนที่ป้อนย้อนกลับหรือฟีดแบ๊ค
สัญญาณส่วนที่ป้อนย้อนกลับหรือฟีดแบ๊ค คือ
bVout
ทำให้ได้สัญญาณอินพุทของเครื่องขยาย Vin เป็น
Vin = Vs + bVout
การป้อนย้อนกลับทางบวกและทางลบ
เมื่อสัญญาณป้อนย้อนกลับเป็นbVout ถ้าเป็นสัญญาณบวก
คือ +bVout แล้ว
Vin = Vs + (+bVout)
Vin = Vs + bVout
ทำให้สัญญาณอินพุทเพิ่มขึ้น ซึ่งเป็นผลของการป้อนย้อนกลับทางบวกหรือโพซิทีพฟีด แบ๊ค
แต่ถ้าค่า bVout เป็นลบ -bVout แล้ว
Vin = Vs + (-bVout)
Vin = Vs - bVout
ทำให้สัญญาณอินพุทลดลง ซึ่งเป็นผลของการป้อนย้อนกลับทางลบหรือเนกาทีพฟีดแบ๊ค
จากตอนก่อน ๆ เรื่องอุณหภูมิของอุปกรณ์เพิ่มขึ้นทำให้สัญญาณเอ้าพุทเพิ่ม
แต่เนกาทีพฟีดแบ๊คโวลเต็จจะไปลบอินพุทโว ลเต็จทำให้ขนาดของอินพุทโวลเต็จลดลง ทำ
ให้เอ้าพุทลดลง เป็นผลให้วงจรทำงานมีเสถียรภาพยิ่งขึ้น
การป้อนย้อนกลับด้วยสัญญาณ
เครื่องขยายใช้สำหรับขยายสัญญาณสลับ เช่น สัญญาณความถี่เสียง ซึ่งจะต้อง
มีสัญญาณย้อนกลับเพื่อปรับปรุงคุณภาพของสัญญาณเอ้าพุท ตามรูปข้างล่าง ก แสดงกรณี
การป้อนย้อนกลับเอซีทางบวก รูป ข เป็นรูปคลื่นที่เกิดขึ้น

จะเห็นว่าสัญญาณป้อนย้อนกลับมีเฟสตรงกับสัญญาณ อินพุท Vs ทำให้ Vin เพิ่ม
ขึ้น เป็นผลให้สัญญาณเอ้าพุท Vout เพิ่มขึ้น
ตรวจสอบความคิด
ถ้า Vout เพิ่ม ทำให้ bVout เพิ่ม Vin เพิ่ม เป็นผลให้ Vout เพิ่ม
ก็ทำให้ Vout เพิ่ม แล้วไปเพิ่ม bVout อีกครั้ง ทำให้การขยายไม่มีเสถียรภาพ
ในที่สุด จึงจำเป็นต้องใช้อย่างระมัดระวังเป็นอย่างมาก หรือเป็นสิ่งที่ควรหลีกเลี่ยงในการ
ใช้เครื่องขยาย
ทางด้านการป้อนย้อนกลับทาง ลบ ในรูป ก ข้างล่าง และรูปคลื่นในรูป ข

สัญญาณฟีดแบ๊คมีเฟสก ลับกันหรือ แอนตี้เฟส กับ Vin หรือมีเฟสต่างกัน
180 องศา ระหว่างอินพุท กับ เอ้าพุท เนกาทีพฟีดแบ๊คทำให้ Vin ลดลง เป็นผลให้ Vout ลดลง
ตามไปด้วย ดังรูปข้างบน ข
ตรวจสอบความคิด
ถ้า Vout ลดลงแล้วฟีดแบ๊คจะลดลงทำให้ Vin ลดลงด้วย เป็นผลให้ Vout ลดลง
ต่อไปจนเป็น 0 แล้วกลับข้างเป็นป้อนย้อนกลับทางบวกใช่หรือไม่
ไม่เป็นเช่นนั้นเพราะ bVout ไปทำ
ให้ Vin ลดลง แล้วไปทอน Vout ลง และไปทอน bVout ด้วย
ทำให้ Vin ค่อย ๆ สูงขึ้น การ ป้อนย้อนกลับทางลบเป็นเหตุให้อัตราการขยายคงที่ เป็นที่ต้อง
การของเครื่องขยายโดยทั่วไป
ข้อควรคำนึงถึง
การป้อนย้อนกลับทางบวกทำให้เครื่องขยายทำงานไร้ เสถียรภาพจึงควรระวังป้องกัน
การป้อนย้อนกลับทางลบทำให้เครื่องขยายทำงานมี เสถียรภาพเพิ่มคุณภาพนิยมใช้มาก
ผลกระทบของการป้อนย้อนกลับทางลบ
อัตราการขยาย
การป้อนย้อนกลับทางลบทำให้อัตราการขยายลดลง ขณะที่สัญญาณเข้าคงเดิม
แบนด์วิธ
เมื่ออัตราการขยายลดลงแบนด์วิธ จะขยายกว้างขึ้น การป้อนย้อนกลับทางลบทำ
ให้เครื่องขยายมีแบนด์วิธ กว้างขึ้น หรือเครื่องขยาย ทำงานกับสัญญาณความถี่ต่ำและสูง กว่า
เดิม เป็นที่ต้องการของนักออกแบบวงจรขยาย

อินพุทและเอ้าพุทอิมพีแดนซ์
การต่อตัวต้านทาน คาปาซิเตอร์ เข้าที่วงจรทั้งอินพุทและเอ้าพุท ย่อมทำให้ความ
ต้านทานอินพุทและเอ้าพุทเปลี่ยน แปลง การต่ออุปกรณ์เข้าไป นี้สามารถต่อได้ทั้งอนุกรม
และขนาน การต่อทั้งสองนี้มีผลต่อความต้านทานอินพุทและ เอ้าพุทต่างกันมาก ทำ ให้ไม่อาจ
จะบอกอย่างง่าย ๆ ได้ว่าการป้อนย้อนกลับทางลบมีผลเปลี่ยนแปลงความต้านทานอินพุท
และเอ้าพุทอย่างไร
เสถียรภาพของอัตราการขยาย
การป้อนย้อนกลับทางลบสามารถยกระดับความมีเสถียรภาพ ของอัตราการ
ขยายให้สูงขึ้น
สัญญาณรบกวนและความผิดเพี้ยน
จากการทอนอัตราการขยายลงการป้อนย้อนกลับทางลบทำให้ การรบกวน
และการผิดเพี้ยนจากเครื่องขยายลดลงตามไปด้วย
การป้อนย้อนกลับทาง เอ ซี และ ดี ซี
ในตอนต้นใช้การป้อนย้อนกลับทางลบดีซีรักษา เสถียรภาพทางอุณหภูมิของ
วงจรขยายแล้วใช้คาปาซิเตอร์บาย พาสหรือดีคับปลิ้งคาปาซิเตอร์ป้องกันการป้อน ย้อน
กลับเอซี ทำให้น่าเป็นไปได้ที่จะมีการป้อนย้อนกลับทั้งเอซีและดีซี

รูป (ก) bVout เป็นสัญญาณโวลเต็จนำมาจากเอ้าพุทโวลเต็จ Vout ป้อนกลับแบบ อนุกรมกับ Vs
รูป (ข) bVout เป็นสัญญาณโวลเต็จนำมาจากกระแสเอ้าพุท Iout ป้อนกลับแบบ อนุกรมกับ Vs
รูป (ค) bVout เป็นสัญญาณกระแสนำมาจากเอ้าพุทโวลเต็จ Vout ป้อนกลับแบบขนานกับ Vs
รูป (ง) bVout เป็นสัญญาณกระแสนำมาจากกระแสเอ้าพุท Iout ป้อนกลับแบบขนานกับ Vs

รูป (ก) มีเฉพาะการป้อนย้อนกลับทางลบดีซีเท่านั้น
รูป (ข) มีบางส่วนเป็นการป้อนย้อนกลับทางลบเอซี
รูป (ค) มีเฉพาะการป้อนย้อนกลับทางลบเอซีเท่านั้น
ปฏิบัติการที่ 16
การป้อนย้อนกลับทางลบ

อุปกรณ์และเครื่องมือ
ทรานซิสเตอร์เอ็นพีเอ็น
R 56k, 12k, 2.7k, 1k
C 0.1uF 2 ตัว, 100uF
สโคป 2 บีม
แหล่งจ่ายไฟ
เครื่องกำเนิดสัญญาณ
กระดาษกราฟเซมิล๊อก(log/lin) 6 ไซเกิล
วิธีทดลอง
1 ต่อวงจร
2 ต่อแหล่งจ่ายไฟ ต่อเครื่องกำเนิดสัญญาณ ต่อสโคปวัด Vs กับ Vout ตรวจ วงจร
3 อาศัยวิธีการในตอนที่แล้วทดสอบสิ่งต่อไปนี้
ก อัตรา การขยายโวลเต็จ(Av)
ข การ ตอบสนองต่อความถี่(เขียนกราฟระหว่าง (Av) กับ ความถี่)
ค จากกราฟ ผลตอบสนองต่อความถี่ จงหาแบนด์วิธ ของเครื่องขยาย
4 ปลดคาปาซิเตอร์ขาอิ มิตเตอร์ออก ทำให้เกิดเอซีเนกาทีพฟีดแบ๊คแล้วทำการทดลองเขียน
กราฟผลตอบสนองต่อความถี่บนแกนเดียวกันกับกราฟในข้อ 3
ผลการทดลอง
เปรียบเทียบการทดลองทั้งสองข้างต้น แล้วอธิบายผลจากการป้อนย้อน
กลับทางลบต่ออัตราการขยายและแบนด์วิธ ของเครื่องขยาย
ตรวจสอบความคิด
จากผลของการป้อนย้อนกลับทางลบทำให้อัตราการขยายของ เครื่องขยาย
ลดลง ทำให้จำเป็นใช้เครื่องขยายหลาย ๆ ภาค เพื่อให้ได้อัตราการ ขยายและแบนด์วิธ
ที่ต้องการ
แอมปลิฟลายเออร์ใช้ทรานซิสเตอร์ไม่จำกัดขั้วหรือเฟท
จังชั่น เฟท
จากบทที่แล้วจะเห็นว่าเจเฟททำ งานในระบบบีบแชลแนลให้กว้างและแคบด้วย
โวลเต็จที่ป้อนให้ขาเกต การ ใช้ให้ทำงานเป็นเครื่องขยายจะต้องไบอัสให้อยู่ระหว่างจุดตัด
และจุดต่อวงจรไฟฟ้าภายใต้ภาวะสงบ ตามรูปข้างล่าง

สำหรับเครื่องขยายคลาสเอ จุด Q ที่เหมาะสมควรจะเป็น VGS = -3V
ทำให้ได้ VDSQ = +5V และ IDQ = 10mA ต่อสัญญาณอินพุทเครื่องขยาย
ทำให้จุด Q เลื่อนตามเส้น โหลดไลน์เหมือน BJ ทรานซิสเตอร์ ภายใต้การป้อนสัญญาณเข้า
ที่อินพุท ทำให้ได้อัตราการขยายโวลเต็จเป็น
Av = Vds / Vgs
= dVDS / dVGS
= การเปลี่ยนแปลงเอ้าพุทโวลเต็จ / การเปลี่ยนแปลงอินพุทโวลเต็จ
อัตราการขยายกระแสเป็น
Ai = Id / Ig
= dID / dIG
= การเปลี่ยนแปลงกระแสเอ้าพุท / การเปลี่ยนแปลงกระแสอินพุท
แต่กระแสเกตของเฟทมี ค่าน้อยมาก ทำให้ค่าอัตราการขยายกระแสของเฟทไม่ได้
มีการคำนึงถึง
วงจรขยายสำหรับ เอ็นแชลแนล เฟท แสดงเป็นรูปข้างล่าง

การไบอัส
จากเรื่องจุด Q บนโหลดไลน์ ทำให้ต้องเลือก VGS (เช่น -3V) หมายความว่า
ในภาวะดีซีขาเกตจะต้องมีโว ลเต็จ -3V เทียบกับขาซอส
ตรวจสอบความคิด
การทำไฟลบให้แก่เกตนอกจากจะใช้แบตเตอรี่บวกเป็น กราวนด์ แล้วยังสามารถ
ใช้วิธีทำให้ขาเกตเป็น 0V โดย ต่อ RG ลงกราวนด์ แล้ว ใช้ RS ต่อจากกราวนด์ไปยังขาซอส
เมื่อมีกระแสใหลจาก การไบอัสจะทำให้ขาซอสเป็นบวกเมื่อเทียบกับกราวนด์ เป็นผลให้
ขาเกตมีศักย์ไฟฟ้าเป็นลบเมื่อเทียบกับขาซอสได้ เหมือนกัน จึงทำให้ RS เป็นไบอัสรีซิสเตอร์

ตรวจสอบความคิด
RG ทำหน้าที่ต่อเกตลงกราวนด์เพื่อทำให้ขาเกตมีศักย์ไฟฟ้า
เป็น 0V น่าจะต้อง R ค่าต่ำ ๆ แต่จากคุณสมบัติของเฟทขา เกตมีกระแสน้อยมาก ๆ ทำให้
ใช้ R ค่ามาก ๆ ก็ทำให้กระแสต่ำ ๆ นี้ลงกราวนด์ได้หมด ที่ต้องใช้ R ค่า มาก ๆ ก็เพราะว่า
ถ้าใช้ R ค่าน้อย ๆ จะเป็นโหลดสำหรับเครื่องกำเนิดสัญญาณที่มาต่อเข้าทางอินพุท
ตรวจสอบความคิด
อีกเหตผลหนึ่งในการ ใช้เฟทคือต้องการให้ความต้านทานอินพุทสูง ๆ จึงจำ
เป็นต้องใช้ RG ค่าสูง ๆ
คาปาซิเตอร์ C1และ C2
เป็นคาปาซิเตอร์คับ ปลิ้ง มีหน้าที่กั้นไฟฟ้ากระแสแต่ยอมให้ไฟฟ้ากระแสสลับผ่าน
ได้ นั่นคือจะต้องมีความต้านทานต่อเอซีสัญญาณความถี่ที่ทำงานต่ำ ๆ
คาปาซิเตอร์ C5
เป็นดีคับปลิ้งคาปาซิเตอร์หรือ คาปาซิเตอร์บายพาสสัญญาณเอซีไม่ให้ใหลผ่าน
R5 ถ้ามีสัญญาณ เอซีผ่าน R5 แล้วจะทำให้เกิดการป้อน
ย้อนกลับทางลบ ไปลดอัตราการขยายเป็นจำนวนมาก
เฟทมีเสถียรภาพทางอุณหภูมิมาก BJ ทรานซิสเตอร์มาก เพราะมีประจุพาหะรอง
น้อยที่สุด จึงไม่มีความจำเป็นต้องใช้ R5 เป็นตัวรักษาอุณหภูมิของเฟทให้
คงที่ ทำให้สามารถใช้เฟททำงานได้เกือบเต็ม ที่
BJ ทรานซิสเตอร์โมเดล
กระแสเอ้าพุทของ เครื่องขยาย Icขึ้นอยู่กับกระแสอินพุท Ib ที่เข้าสู่เครื่องขยาย
แต่ความจริงนั้นสัญญาณอินพุทโว ลเต็จเป็นผู้เปลี่ยนแปลงกระแสอินพุท แล้วเลยไปเปลี่ยน
แปลงกระแสเอ้าพุทตามลำดับ พูดได้ว่ากระแสเอ้าพุทเปลี่ยนตาม อินพุทโวลเต็จ ทำให้ใช้
โมเดลง่าย ๆ แทนทรานซิสเตอร์ได้
ทฤษฏีทางไฟฟ้าที่เป็นพื้นฐานในเรื่องนี้คือทฤษฏีเทเวนิน และ ทฤษฏีนอร์ตัน
วงจรเสมือนเทเวนิน
บรรดาตัวต้านทานที่ต่อกันแบบอนุกรมและขนานในวงจร ไฟฟ้า สามารถแทน
ได้ด้วยแหล่งโวลเต็จของ ตัวต้านทานภายใน R0 ป้อนให้แก่ตัวต้าน ทานแทน
ตัวเดียว(Req รูป ก ข้างล่างแสดงกลุ่มตัวต้านทานต่อกันเป็นวงจรไฟฟ้า
รูป ข เป็นวงจรเสมือนเทเวนิน

ถ้า R0 มีค่า น้อยเทียบกับ Req วงจรเสมือนสามารถลดรูปลง
เป็นวงจรในรูป ค ได้
ความต้านทานอินพุทของทรานซิสเตอร์มักจะกำหนดมาจาก โรงงานในคู่มือ
ในตัวย่อ hie (ความต้านทานอินพุทในโหมดอิมิตเตอร์ร่วม)
หมายความว่าด้านอินพุทของทรานซิสเตอร์สามารถแทนได้ ด้วยแหล่งโวลเต็จ
Vin ป้อนให้แก่ตัวต้านทานตัวเดียว Rin ดังรูปข้างล่าง

วงจรเสมือนนอตัน
บางวงจรแทนด้วยเครื่องกำเนิดกระแสค่าคงที่ป้อนให้ แก่ตัวต้านทานเสมือน
รูป ก เป็นวงจรเดิม รูป ข เป็นวงจรเสมือนนอร์ตัน

ทรานซิสเตอร์ทำงานกับกระแส(IC) กำหนดโดย hfe และกระแสอินพุท Ib
hfe = Ic / Ib
Ic = hfe x Ib
จึงเป็นการสะดวกที่จะแทนวงจรเอ้าพุทของทรานซิสเตอร์ด้วยวงจรเสมือน
นอร์ตัน ที่เครื่องกำเนิดกระแสคงที่ป้อนให้แก่ความต้านทานเอ้าพุ ท(Ro ของทรานซิสเตอร์

หมายความว่าสามารถใช้วงจรเสมือนเทเวนิน และ นอร์ตันแทน วงจร
ทรานซิสเตอร์ได้ โดยแสดงเป็นตัวต้านทานอินพุท Rin และแหล่งกำเนิดกระแส

ตามปกติค่า Ro มี ค่าสูงมากจนละทิ้งเสียได้ ทำให้ได้
วงจรเสมือนข้างบน
ค่าต่าง ๆ ที่ใช้ในการตัดสินใจ
กระแสอินพุทจะถูกกำหนดโดย Vin(Vbe) ทำให้สามารถ
ใช้ความสัมพันธ์ของ Ic จาก Vbe ได้ ในเทอมของ
ความนำผ่านฟอร์เวอส์ของ อุปกรณ์ บางครั้งเรียกว่า มูชวลคอนดัคแตนซ์ หรือความ
นำร่วม ได้เป็นฃ
gm = Ic / Vbe
มีหน่วยเป็น A V-1 เรียกว่า ซีเมน(Siement, S)
ค่า gm สำหรับทุก ๆ กระแสขาคอลเล็คเตอร์เป็นมิ ลลิแอมแปร์ของทรานซิสเตอร์
มีค่าเป็นจำนวนเท่าของ 40mS
ถ้า gm = 40mS
Ic = 1mA
ในทางปฏิบัติ จะได้ว่า
gm = Ic / 25 (mS) เมื่อ Ic เป็น mA
ตัวอย่าง ถ้า Ic = 1mA , gm = 1/25 = 40mS
Ic = 8mS, gm = 8/25 = 320mS
จุดสำคัญของทรานซิสเตอร์โมเดลอยู่ที่วงจรสมบูรณ์ และคาดหมายอัตรา
การขยายโวลเต็จได้

R1 และ R2 รวมกันเป็นความ ต้านทานอินพุท
ของทรานซิสเตอร์ hie ผนวกกันเป็นความ ต้านทานอินพุทรวม Rin ความ
ต้านทานเอ้าพุทคิดจากตัวต้านทานโหลด RC ทำให้สามารถหาอัตราขยาย
โวลเต็จ Av ได้โดยประมาณเป็น
Av = -gm x RC
เครื่องหมายลบหมายถึงสัญญาณเอ้าพุ ทต่างเฟสกับอินพุท 180 องศา
ตัวอย่างที่ 1 เครื่องขยายใช้ทรานซิสเตอร์ต่อแบบอิมิตเตอร์ร่วม ตัวต้านทานคอลเล็คเตอร์
โหลดเป็น 3.9k ภายใต้เงื่อนใขสัญญาณทำให้ IC เปลี่ยนแปลง d IC = 5mA
คำนวณอัตราการขยายโวลเต็จ Av
gm = Ic / 25
IC = d IC
gm = 5 / 25
= 200mS
Rc = 3k9
Av = -gm x RC
= 200 x 10-3 x 3.9 x 103
= -780
ตัวอย่างที่ 2 เครื่องขยายมีสัญญาณเอ้าพุท Vout 5Vp-p ถ้าความต้านทานโหลดที่ ขา c Rc เป็น 1k หา gm
ถ้า Vout = 5Vp-p
dVCE = 5Vp-p
Vcc = 5Vp-p
Ic = Vcc / Rc
= 5V /1000
= 5mA
gm = Ic / 25
= 5 / 25
= 200mS
Av = -gm x Rc
= -200mS x 1000
= -200
ปฏิบัติการที่ 17
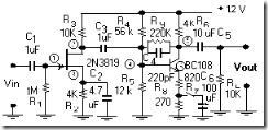
BJT ทรานซิสเตอร์โมเดล
![image028[1] image028[1]](https://blogger.googleusercontent.com/img/b/R29vZ2xl/AVvXsEjU1a2kE-ecpLRhp55DpbT5M5hut5FuOJnk9i9PIaSmiPNq5iEUL7Q6j8UbvML3G5GGwqmkEXY_fLg7Ntn2Y5GAJ53lbmr7f8-ngJPkieelKpYXqZfk15udGM0WrRufKhGOPKWELG9PGwg/?imgmax=800)
อุปกรณ์และเครื่องมือ
BC108
R 56k, 12k, 4k7, 1k
C 10uF 2 ตัว
C 100uF
สโคป 2 บีม
เครื่องกำเนิดสัญญาณ
แหล่งจ่ายไฟ
วิธีทดลอง
1 ต่อวงจรจ่ายไฟเข้าวงจร
2 ต่อสโคปเพื่อวัด Vin และ Vout
3 ต่อเครื่องกำเนิดสัญญาณปรับให้ได้ 1kHz ขนาดสัญญาณไม่ทำให้เอ้าพุทเพี้ยน
4 คำนวณ อัตราขยายโวลเต็จ Av = Vout / Vin
5 ทดลองใหม่สักสองครั้งด้วยค่า Vin ที่แตกต่างกัน ความถี่เท่าเดิมที่เอ้าพุทไม่เพี้ยน
ผลการทดลอง
1 คำนวณค่า Av จากสูตร Av = -gm x Rc
แล้วเปรียบเทียบกับค่าจริง
2 ให้เหตุผลของความแตกต่างกันของค่าทั้งสอง
เฟทโมเดล
เฟททำงานด้วยอินพุทโวลเต็จอยู่แล้ว ทำให้สามารถใช้ค่า gm ได้โดยตรง
โดยไม่ต้องเปลี่ยนกระแสอินพุทเป็นโวลเต็จอินพุท
โมเดลของเฟทภายใต้มี สัญญาณ มี Rds เป็นความต้านทานล
ปรากฏระหว่างขาเดรนกับขาซอส แหล่งกำเนิดกระแส(gmVgs ผลิต
กระแส Id ควบคุมด้วยอินพุทโวลเต็จ
Id = gm x Vgs
และ Vin = Vgs

ตรวจสอบความคิด
เฟทโมเดลไม่มี Rin แสดง เลยเพราะว่าเฟทมีความต้านทานอินพุทสูงมาก ๆ
จนละเสียได้ ในวงจรเครื่องขยายจริง Rin จะประกอบด้วย RG ที่ส่ง
ผลไปถึง Rout ทำให้เกิดความต้านทานรวมเอ้าพุทของทรานซิสเตอร์ Rds
และความต้านทานโหลดขาเดรน RD
ด้วยวิธีเหมือนเครื่องขยายไช้ BJT อัตราขยายโวลเต็จ คือ
Av = -gm x RD

ตัวอย่าง เครื่องขยายคลาสเอใช้เฟทเบอร์ BF245A จงหาอัตราการขยาย
โวลเต็จ ถ้าใช้ตัวต้านทานโหลดขาเดรนเป็น
ก 4k7 ข 12k ค 18k
ก จาก Av = -gm x RD
- gm = 3mS(min) ได้จากคู่มือ
Av = - 3 x 10-3 x 4.7 x 103
= - 14.1
ข Av = - 3 x 10-3 x 12 x 103
= -36
ค Av = - 3 x 10-3 x 18 x 103
= -54
สิ่งที่ควรคำนึงถึงคือ ค่าที่คำนวณได้จะแตกต่างจากค่าที่ทดลองวัดจริง เนื่องจาก
การประกอบวงจร ค่าของอุปกรณ์ที่ไม่ตรง และค่าบางค่าที่ใช้คำนวณเป็นค่าโดยประมาณ
งานต่าง ๆ ที่ใช้แอมปลิฟลายเออร์
จูนแอมปลิฟลายเออร์
จากทรานซิสเตอร์โมเดลจะเห็นว่าอัตราการขยายโวลเต็จถูกควบคุมโดยตัวต้านทาน
โหลดขาเดรนหรือขาคอลเล็ค เตอร์
Av = -gm x RC
Av = -gm x RD
ถ้าแทนตัวต้านทานนี้ด้วยวงจรจู นแบบขนานแล้วความต้านทานของโหลด
จะเปลี่ยนแปลงไปตามความถี่ วงจรจูนประกอบด้วย C และ L ที่มีความถี่กำทอน ของ
วงจรต่อสัญญาณ โดย
fO = 1 / 2pÖLC Hz
ที่ความถี่นี้อิมพีแดนซ์หรือความต้านทานต่อไฟฟ้า กระแสสลับของวงจรมีค่าสูงสุด
เช่น C = 0.1uF และ L = 1mH
fO = 1 / 6.28 Ö 0.1 x 10-6 x 1 x 10-3
= 15.923 kHz
ที่ความถี่นี้ความต้านทานโหลดมีค่าสูงสุดและค่า Avมีค่ามากที่สุด ที่
ความถี่สูงหรือต่ำกว่านี้อัตราการขยายจะต่ำกว่า ถ้ากราฟตอบสนองต่อความถี่มีแบนด์วิธแคบ
มาก ๆ จะเรียกว่าเครื่องขยายมีความสามารถคัดเลือกได้ดี เครื่องขยายแบบนี้เรียกว่า จูนแอม
ปลิฟลาย

จูนแอมปลิฟลายใช้สำหรับขยายสัญญาณที่มีความถี่ที่ต้องการความถี่หนึ่ง ความถี่
อื่น ๆ จะถูกตัดไป เช่น ในภาคจูนเนอร์ของเครื่องรับวิทยุ

เคอเรนท์แอมปลิฟลายเออร์
ถ้าต่อวงจรทรานซิสเตอร์แบบคอ ลเล็คเตอร์หรือเดรนร่วม เรียกว่า อิมิตเตอร์โฟโลเวอร์
หรือ ซอสโฟโลเวอร์ จะมีอัตราขยายโวลเต็จต่ำมาก แต่จะมีอัตราการขยายกระแสสูง

วงจรนี้ใช้สำหรับจ่ายกระแสให้โหลดที่ต้องการกระแส สูงกว่าวงจรธรรมดาจะจ่ายให้ได้
วงจรนี้มีลักษณะดังนี้
1 ความต้านทาน อินพุทสูง เอ้าพุทต่ำ
2 ไม่กลับเฟสของสัญญาณ
3 ขยายกระแสของสัญญาณ

Tr1 ไม่สามารถจะขับลำโพงให้ดังได้ด้วยตนเอง Tr2 ทำหน้าที่เป็นตัวกลางคอยปะทะกับ
โหลดแทน Tr1 เรียกว่า บัพเฟอร์แอมปลิฟลาย
การออกแบบแอมปลิฟลายเออร์สำหรับสัญญาณขนาดเล็ก
การออกแบบทางทฤษฏี จะต้องมีการทดลองสร้างและทดสอบ แล้วแก้ใขส่วนที่ยังไม่เป็น
ที่ต้องการ จนกว่าจะทำงานได้ตามจุดประสงค์ที่วางไว้
เทคนิคการออกแบบ 4
เครื่องขยาย 1
วงจรเครื่องขยายคลาสเออิมิตเตอร์ร่วม มีรายละเอียดเฉพาะดังนี้
1 แหล่งจ่ายไฟ 12V d.c.
2 อัตราการขยายโวลเต็จ -120 เมื่อ Vin 50Vp-p แบบไซน์ 1kHz
3 แบนด์วิธ 500Hz ถึง 20kHz
จากรายละเอียดเฉพาะข้างต้นจะต้องมีการทดสอบต่อไป นี้
1 ระดับโวลเต็จดีซี
2 ระดับสัญญาณก่อนเพี้ยน
3 ความต้านทานอินพุทและเอ้าพุท
ขั้นตอนการออกแบบ
จุดเริ่มต้น
เขียนวงจรใส่สิ่งที่รู้อยู่แล้ว แล้วขวนขวายหาสิ่งที่ยังไม่รู้

1 หา Vout
Vin = 50mVp-p ที่ 1kHz
Av = 120
Av = Vout / Vin
Vout = Av x Vin
= 120 x 50 x 10-3
= 6V
Vout จะเป็น 6Vp-p
dVCE = 6.0V
ดังนั้น VCE จะเปลี่ยนอยู่ระหว่าง ±3V
การเปลี่ยนแปลงโวลเต็จเอ้าพุ ททำให้เกิดการเปลี่ยนแปลงกระแสเอ้าพุท dIC
จากการเปลี่ยนแปลงของกระแสอินพุท dIB จากการกระทำ ของ Vin
2 กำหนด Q เอ้าพุ ทโวลเต็จที่เหมาะสม VC
จากกำหนดให้ +VCC = 12V, ได้ VC = VCC / 2 = 6V
นั่นคือ VC = VCEQ + VE
3 กำหนดค่า VE
VE จะต้องมีค่าน้อย เมื่อเทียบกับ VCEQ ให้ VE = 1V
4 ต่อไปคำนวณ ณ จุด Q คงที่
มี VE = 1V และ VC = 6V
VCEQ = VC - VE
= 6 - 1
= 5V
VCEQ + VE = VCC - ICQRC
ICQRC = VCC - (VCEQ + VE)
= 12 - (5 + 1)
= 6V
5 กำหนดค่า ICQ
ขึ้นอยู่กับทรานซิสเตอร์ที่นำมาใช้ สำหรับสัญญาณขนาดเล็ก ใช้ทรานซิสเตอร์
เบอร์ BC108 ก็ได้ จาก คู่มือ
IC(max) = 100mA
ต่อไปกำหนดค่า ICQ ที่ทรานซิสเตอร์ทำงานได้อย่างสะดวก เช่น 10mA
6 คำนวณค่า RC
ICQ x RC = 6.0V
RC = 6.0V / 10mA
= 600 โอห์ม
ค่าใกล้เคียงที่สุดคือ 560 โอห์ม
ถ้า RC = 560 โอห์ม ICQ จริงเป็น
ICQ = 6.0V / 560
= 10.7 mA
7 คำนวณค่า RE
VE = 1.0V
RE = VE / IEQ
= 1.0V / 10.7mA
= 93.5
ค่าที่ใกล้เคียงที่สุดคือ 100 โอห์ม
8 คำนวณค่า IBQ
IBQ = ICQ / hFE
hFE = 100 - 800
ใช้ค่าต่ำสุด IBQ = 10.7mA /110
= 97.2uA
ตอนนี้พร้อมที่จะหา R1 และ R2 สำหรับไบอัสให้ขา B
ของทรานซิสเตอร์ เป็นค่ากระแสเบส และโวลเต็จเบสคงที่
9 หาเบสโวลเต็จ VB

VB = VE + VBE
VE = 1.07V
VBE = 0.6V
VB = 1.07 + 0.6
= 1.67V
10 กำหนดค่า I1 เป็นกระแสที่ใหลผ่านโวลเต็จดีไวเดอร์ R1
และ R2 กฏมีว่า I1 มีค่ามากกว่า IBQ เกิน 10 เท่า
IBQ = 97.2uA
I1 = 97.2uA x 10
= 972uA
ประมาณ 1mA
11 คำนวณค่า R2
VB = 1.67V
I1 = 1mA
R2 = 1.67V / 1mA
= 1.67k
ค่า R2 ที่ใกล้เคียงที่สุด คือ 1.5k
12 คำนวณค่า R1
R1 = (VCC - VB) / 1mA
= (12 - 1.67) / 1mA
= 10.33k
ค่า R1 ใกล้เคียงที่สุดคือ 10k
13 กำหนดค่าคับปลิงคาปาซิเตอร์ ความถี่ต่ำที่สุดคือ 500Hz ความต้านทาน
ของคาปาซิเตอร์จะต้อง มีค่าต่ำที่สัญญาณความถี่ 500 Hz เช่น 10uF
Xc = 1 / 2 pfC
= 1 / 6.28 x 500 x 10 x 10-6
= 31.8 โอห์ม
C1 และ C2 มีค่า 10uF
14 กำหนดค่าดีคับปลิ้งคาปาซิเตอร์ CE เพื่อรักษาอัตราขยาย
ที่ความถี่ต่ำ ค่าความต้านทานของ CE ที่ความถี่ต่ำสุดจะต้องมีค่าต่ำ ๆ เช่น
ที่ 500Hz
Xc(100uf) = 1 / 6.28 x 500 x 100 x 10-6
= 3.18 โอห์ม
เป็นค่าที่ต่ำมาก ต่ำกว่าค่า RE เหมาะ สมที่จะใช้งาน
15 เขียนวงจรสมบูรณ์มีค่า ต่าง ๆ ที่ได้ครบ

16 ตรวจสอบอัตราการขยายโดย ใช้ทรานซิสเตอร์โมเดล
dVCE = 6V
Vce = 6V
การเปลี่ยนแปลงกระแส dIC เป็น
dIC = Vcc / 560
= 10.7 mA
ดังนั้น IC จะเพิ่มขึ้น 5.35mA แล้วลดลง 5.35mA จากจุด Q มีค่า
10.7mA
Ic = 10.7mA
gm = Ic / 25
= 10.7 / 25
= 428mS
Av = -gm x Rc
= -428 x 10-3 x 560
= -240
มีค่าเป็น 2 เท่าของอัตราการขยายที่ กำหนดไว้ คือ 120
การต่อวงจรและทดสอบ
1 ต่อวงจรป้อนไฟเข้า วัดไบอัสโวลเต็จที่ VCE, VB และ VE เทียบ กับ
กราวนด์ เปรียบ เทียบกับที่ได้จากการคำนวณ
2 จากการวัด ทำให้สามารถปรับอัตราการขยายได้โดยปรับค่าเอซีเนกาทีฟฟีดแบ๊ค คาปาซิเตอร์
CEเป็น ตัวป้องกันการป้อนย้อนกลับทางลบ ถ้าค่า REเปลี่ยนไป จนทำให้เกิด
การป้อนย้อนกลับทางลบ อัตราขยายจะลดลง ใส่ RE1 แล้วปรับค่า RE1 จนได้
Av = 120

3 ปรับค่า RC ทำให้ Av เปลี่ยนไปได้ด้วย
4 การใส่โหลด เช่น ใช้ตัวต้านทานต่อคร่อมเอ้าพุทของวงจร จะทำให้อัตราการขยาย
เปลี่ยนแปลง เรียกว่า RL ซึ่ง จะเสมือนต่อขนานกับ RC ไปทำให้อัตราการขยาย
ของเครื่องขยายเปลี่ยนไป สังเกตได้จากจอสโคป

5 ถ้า RL = 560 โอห์ม จะทำให้ได้ ค่าความต้านทานทางออกรวมของ RC
กับ RL ต่อกันแบบขนาน = 560 / 2 = 280 โอห์ม
จาก Av = - gm x Rรวม
= - 428 x 10-3 x 280
= - 120
การปรับปรุงเหล่านี้เกิดจากการสร้างและทดสอบจากการออกแบบ
การเขียนรายงาน
ในรายงานควรจะมีสิ่งต่อไปนี้
1 รายละเอียดเฉพาะจากการออกแบบ
2 ให้เหตุผลในการใช้ตัวต้านทานแต่ละตัว
3 รายการทดสอบควรจะมี
ก อัตราขยาย ที่ย่านความถี่ที่ต้องการ
ข ระดับ สัญญาณก่อนเพี้ยน
ค กราฟอัตรา การขยายต่อความถี่ต่าง ๆ
ง แบนด์วิธ
จ ความต้าน ทานอินพุทและความต้านทานเอ้าพุท
4 รายการที่มีการปรับปรุงวงจรให้เครื่องขยายมีคุณสมบัติตรง รายละเอียดเฉพาะ
5 วงจรที่ปรับปรุงเสร็จเรียบร้อยแล้ว
6 สิ่งที่น่าสนใจของวงจร และปัญหาที่เกิดขึ้น
เทคนิคการออกแบบ 5
เครื่องขยาย 2
เครื่องขยายคลางเอวงจรคอม มอนซอสมีรายละเอียดเฉพาะดังนี้
1 ใช้เอ็นแชลแนลเจเฟท
2 แหล่งจ่ายไฟ 10V d.c.
3 อัตราการขยายโวลเต็จ -8 เมื่อ Vin 100mVp-p ที่ 1kHz แบบไซน์
4 แบนด์วิธ 10Hz ถึง 20kHz
เพื่อให้เป็นไปตามรายละเอียดเฉพาะจะต้องมีการเขียนรายงาน ประกอบด้วย
ก ระดับโวลเต็จดีซี
ข ระดับ สัญญาณก่อนเพี้ยน
การออกแบบแอมปลิฟลายเออร์ใช้เฟท
เจเฟทซอร์สร่วมแอมปลิฟลายเออร์
จุด Q จะอยู่ที่เกตซอสโวลเต็จเป็น ลบสำหรับเอ็นแชลแนล หรือเป็นบวกสำหรับ
พีแชลแนล อัตราการขยายโวลเต็จประมาณ Av = -gmRD เมื่อ gm เป็น ค่าความนำผ่าน
ค่า gm ในคู่มือแสดงเป็น Yfs หรือ gfs จะมีค่าต่ำสำหรับเจเฟท เช่น 2N3819 มี Yfs
(min) เป็น 2000uS ถ้าตัวต้าน ทานขาเดรน RD เป็น 5k อัตราการขยายโวลเต็จ เป็น
Av = -2000 x 10-6 x 5000
= - 10
เครื่องขยายวงจรซอสร่วมจะมีอัตราการขยายต่ำกว่าวงจร อิมิตเตอร์ร่วม
ขั้นตอนการออกแบบ
จุดเริ่มต้น
เขียนวงจรเท่าที่รู้จากที่กำหนดให้

1 คำนวณค่า Vout
Av = Vout / Vin
Vin = 100mV
Av = 8
Vout = Vin x Av
= 100mV x 8
= 800mVp-p
มีการแกว่งของสัญญาณน้อยมากเพียง ±400mV จากจุด Q จึงไม่
ต้องกังวลเรื่องการเพี้ยน ทำให้การไบอัสแบบคลาสเอกระทำได้ทุกจุดบนเส้นโหลดไลน์

2 เลือกอุปกรณ์
จะต้องเลือก -VGSQ เพื่อกำหนดจุด Q หา ได้จากคู่มือที่บอก
รายละเอียดเฉพาะของอุปกรณ์ที่มี
ID(max) = 10mA
VDD = 10V
มีเฟทให้ เลือกมากมาย แต่จะเลือกเบอร์ 2N3819
3 หาค่า - VGS
เฟทเบอร์ 2N3819 มีค่า VGS สูง สุดเป็น 8V ที่ทำให้เฟทตัด
วงจร ค่า Q ที่ น่าใช้เป็น 3V นั่นคือ
VGSQ = -3.0V
4 หาค่า RD
ตัวต้านทาน RD ต่ออัตราการขยายและกระแสเดรน ID
Av = 8
gm = 2mS(min)
Av = -gm x RD
RD = Av / gm
= 8 / 2 x 10-3
= 4000 โอห์ม
ค่าใกล้เคียงที่สุดคือ 3.9k
5 คำนวณค่า ID
VD = VDD / 2
= 5V (สำหรับการไบอัสแบบคลาสเอ)
IDRD = VDD - VD
= 10 - 5
= 5V
ถ้า RD = 3.9k
IDQ = 5.0V / 3.9k
= 1.28mA
6 คำนวณค่า Rs
IsRs = 3V(ตัวต้านทานซอส Rs มีผล ต่อการไบอัสเกตมาก)
ถ้า Is = ID = 1.28mA
Rs = 3V / 1.28mA
= 2.34k
ค่าใกล้เคียงที่สุดคือ 2.2k
7 หาค่า RG
RG ใช้ทำให้ขาเกตเป็น 0V เพื่อ ให้การไบอัสขาเกตกับซอสถูกต้อง
ปกติจะใช้ค่าสูงมาก ๆ เช่น 1M
RG = 1M
8 หาค่า Cin, Cout, Cs
คล้าย ๆ กับเครื่องขยายอิมิตเตอร์ร่วม จะต้องให้มีความต้านทานต่อสัญญาณ
ความถี่ที่ต้องการน้อย ๆ จึงให้ Cin, Cout มีค่าเป็น 10uF ดีคับปลิ้งคาปาซิเตอร์ Cs มีค่า
100uF
9 เขียนวงจรสมบูรณ์จากทฤษฏีใส่ค่าให้ครบ

สร้างเครื่องขยายตามวงจรที่เขียน แล้วทดสอบปรับให้ได้ตามรายละเอียดเฉพาะ
ที่กำหนด กับ Vin 100mV ที่ 1kHz ค่า Rs เป็น ค่าประมาณสามารถใช้ปรับค่า
อัตราการขยายได้
ถ้ามีโหลดมาต่อที่เอ้าพุทจะ ทำให้อัตราการขยายเปลี่ยนไป ตามความต้านทานขาเดรน
ที่ต่อขนานกันระหว่าง RD กับ RL
ใช้วิธีการทำรายงานเหมือนกับ BJT ทรานซิสเตอร์
มอสเฟทแอมปลิฟลายเออร์
ชนิดดีปลีชั่น
มอสเฟททำงานได้ทั้งโหมดดีปลีชั่นและ โหมดเอนฮานเมนท์ นั่นคือสามารถไบอัส
ให้ขาเกตเป็น 0V ได้ VGS สวิงขี้นไปทางบวกและลงไปทางลบ ทำให้สัญญาณ
อินพุท เป็น d VGS(Vgs)
ชนิดเอ็นฮานเมนต์
อุปกรณ์นี้ไบอัสแบบเอ็นฮานเมนต์

การจัดวงจรไฟฟ้า
ใช้เทคนิคเดิมเขียนวงจรได้เป็น
ปฏิบัติการที่ 18
เครื่องขยาย 2 ภาค

อุปกรณ์และเครื่องมือ
BC108
2N3819
R 270, 820, 1k, 2 x 4k7, 2 x 10k, 12k, 56k, 220k, 1M
C 220pF, 2 x 1uF, 4.7uF, 10uF, 100uF
สโคป 2 บีม
แหล่งจ่ายไฟ
เครื่องกำเนิดสัญญาณ
กระดาษกราฟแบบ ล๊อก/ลิเนีย 6 ไซเกิล
ดิจิตอลมิเตอร์
วิธีทดลอง
1 ต่อวงจร ภาคที่สองจะต้องมี CEต่ออยู่เพื่อไม่ให้มีการป้อนย้อนกลับทางลบ
2 ตรวจสอบวงจรให้ทำงานแล้ว วัด บันทึกค่าต่อไปนี้
ก ระดับ สัญญาณก่อนเพี้ยนที่ 1kHz
ข อัตราการ ขยายโวลเต็จของแต่ละภาคและรวมทั้งสองภาค ที่ 1kHz
3 ขณะไม่มีสัญญาณ วัดโวลเต็จที่ จุด 1 - 6 ในเครื่องขยายและวัดการกินกระแสของวงจร
4 วัดค่าอัตราการขยายที่ความถี่ต่าง ๆ ที่จำเป็นแล้วเขียนกราฟอัตราการขยายตอบสนอง
ต่อความถี่ต่าง ๆ
5 ทำให้เกิดการป้อนย้อนกลับทางลบโดยปลด CE ออก ทำตามข้อ 4 บน
กระดาษกราฟแกนเดียวกันฃ
6 ต่อ CE ตั้งอินพุทที่ 1kHz จะเกิดอะไรขึ้น ถ้า RL
ก ถูกปลดออก
ข เปลี่ยนค่า เป็น 1k
ผลการทดลอง
1 ใช้กราฟผลตอบสนองต่อความถี่ กำหนดแบนด์วิธ ของเครื่องขยายเมื่อมีและไม่มี
การป้อนย้อนกลับ
2 สังเกตความสัมพันธ์ระหว่างการป้อนย้อนกลับกับอัตราการ ขยายโวลเต็จ
3 เกิดอะไรขึ้นกับอัตราการขยายของเครื่องขยายเมื่อมีโหลด
4 เขียนรายละเอียดวิธีการป้อนย้อนกลับทางลบให้แก่วงจร
เขียนรายงานที่มีรายละเอียดเฉพาะและข้อมูลที่บันทึก
ทบทวนเรื่องแอมปลิฟลายเออร์
- อุปกรณ์กระตุ้นได้ BJT หรือ เฟท ใช้เป็นตัวขยายโวลเต็จ กระแส และกำลังได้
- อัตราขยายหาได้จาก
Av = อัตราขยายโวลเต็จ = Vout/Vin
Ai = อัตราขยายกระแส = Iout/Iin
Ap = อัตราขยายกำลัง = Pout/Pin
- ดีซีโหลดไลน์ใช้สำหรับกำหนด จุด Q ของทรานซิสเตอร์
- Q Quiescent หมายถึงเงื่อนใขไม่มีสัญญาณป้อนเข้าที่อินพุท
- สำหรับเครื่องขยายคลาสเอ จุด Q จะ อยู่กึ่งกลางเส้นโหลดไลน์
- เครื่องขยายอิมิตเตอร์ร่วมและซอสร่วมกลับเฟสสัญญาณ
- คาปาซิเตอร์ใช้สำหรับผ่านเอ ซี และกั้น ดีซี
- BJT ทำจากสารเอ็นและสารพีต่อกันทำให้มีประจุพาหะรองเกิดขึ้น
- ประจุพาหะรองทำให้เกิดกระแสรั่วใหลขณะ ที่ไบอัสแบบรีเวอร์สทำให้เกิดความร้อน
และเพิ่มตามอุณหภูมิที่เพิ่มขึ้น ทำให้ต้องมีการรักษาเสถียรภาพทางอุณหภูมิ
- การป้อนย้อนกลับหรือฟีดแบ๊คเกิด ขึ้นเมื่อส่วนหนึ่งของสัญญาณเอ้าพุทถูกป้อนย้อน
กลับเข้าที่อินพุท
- การป้อนย้อนกลับทางบวกเกิดขึ้นเมื่อสัญญาณที่ป้อนย้อน กลับมีเฟสเดียวกับอินพุท
- การป้อนย้อนกลับทางลบเกิดขึ้นเมื่อสัญญาณที่ป้อนย้อนกลับ กลับ(180องศา)เฟสกับอินพุท
- การป้อนย้อนกลับทางบวกทำให้เสถียรภาพของเครื่องขยายเสีย ไปควรระวังไม่ให้เกิดขึ้น
- การป้อนย้อนกลับทางลบเข้าไปปรับปรุงเครื่องขยาย ในทาง
ก อัตราการขยายลดลง
ข แบนด์วิธกว้างขึ้น
ค เสถียรภาพของอัตราขยายถูกปรับปรุง
ง สัญญาณรบกวนและการเพี้ยนลดลง
จ ความต้านทานอินพุทและเอ้าพุทเปลี่ยน แปลงไป
- การป้อนย้อนกลับทำได้ทั้งเอซีและดีซี
- คาปาซิเตอร์บายพาสหรือดีคับ ปลิ้งใช้สำหรับป้องกันการป้อนย้อนกลับทางลบ
- การปลดคาปาซิเตอร์บายพาส หรือดีคับปลิ้งออกจะทำให้เกิดการป้อนย้อนกลับทางลบ
ไปลดอัตราการขยายลง
- สัญลักษณ์ต่าง ๆ ในวงจรขยายตัวห้อยเป็นอักษรเล็กแสดงถึงมีสัญญาณขนาดเล็กเข้า
ทางอินพุท
- เฟทเอ็นแชลแนลต้องการไฟไบอัสเก ตเป็นลบเทียบกับซอส โดยใช้ตัวต้านทานซอส Rs
- โมเดลของเครื่องขยายสัญญาณขนาดเล็กด้านอินพุทแทนด้วยวงจร เสมือนเทเวนินด้านเอ้าพุ ท
แทนด้วยวงจรเสมือนนอร์ตัน
- โมเดลของเครื่องขยายสัญญาณขนาดเล็กทั้ง BJT และเฟท ตามทฤษฏีมีอัตราขยายโวลเต็จ
- เครื่องขยายที่มีแบนด์วิธ แคบ ๆ สำหรับขยายสัญญาณความถี่ที่ต้องการ โดยการใช้วงจร
จูนแทนตัวต้านทานโหลด
- เครื่องขยายกระแสใช้เป็นตัวปะทะระหว่างวงจรขยายกับโหลด
- เมื่อต้องการออกแบบวงจรขยายเป็นทำงานจากสิ่งที่รู้อยู่ ก่อนแล้วไปสู่สิ่งที่ยังไม่รู้
- รายละเอียดเฉพาะของเครื่องขยายที่ต้องการจะต้องเป็นสิ่ง ที่ทำได้
- ระวังผลการคำนวณที่เกินขอบเขตที่จะทำได้ เช่น RC = 0.01 โอห์ม
หรือ R1 = 2700 เมกกะโอห์ม
- การเพิ่มลดค่าอุปกรณ์จะต้องไม่ทำให้ผลการทำงานของวงจร เปลี่ยนแปลงมากนัก
- เมื่อทดสอบวงจรแล้วไม่เป็นผลตามที่ต้องการ จะต้องตรวจสอบทุกอย่างก่อนจะเปลี่ยน
แปลงอุปกรณ์ในวงจร
- เปลี่ยนแปลงค่าของอุปกรณ์ที่มีผลโดยตรงกับสิ่งที่ต้องการ และระมัดระวังอยู่เสมอ
- อย่าลืมบันทึกสิ่งที่เปลี่ยนแปลงไว้ทุกเรื่อง